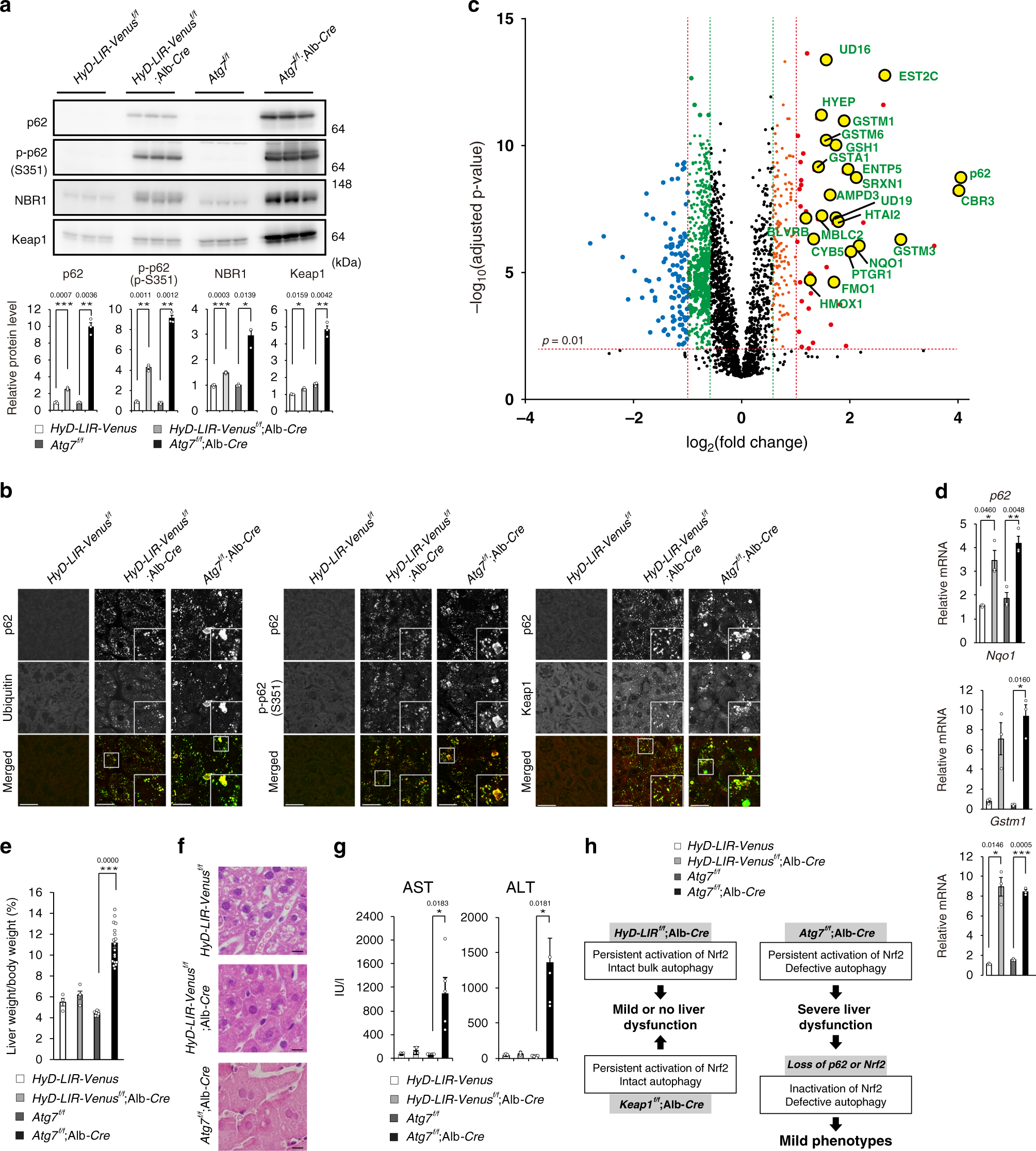
Fig. 8: Physiological significance of p62-turnover.

in vivo a Immunoblot analysis with homogenates from livers of three 5-week-old HyD-LIRflox/flox and HyD-LIRflox/flox; Alb-Cre mice. Data shown are representative of three separate experiments. Bar graphs indicate the quantitative densitometric analysis of the indicated proteins relative to whole proteins estimated by Ponceau-S staining. Data are means ± s.e. *p < 0.05, **p < 0.01, and ***p < 0.001 as determined by two-sided Welch’s t-test. Source data are provided as a Source Data file. b Immunohistofluorescence microscopy. Paraffin sections of mouse livers described in a were double-immunostained with p62 and ubiquitin, S351-phosphorylated p62 or Keap1 antibodies. Bars: 20 µm. c Proteomics analysis with liver homogenates of mice described in a. Nrf2-target genes are indicated in yellow color. d Gene expression of Nrf2-targets. Total RNAs were prepared from mouse livers of 5-week-old HyD-LIRflox/flox (n = 3) and HyD-LIRflox/flox; Alb-Cre mice (n = 3). Values were normalized against the amount of mRNA in HyD-LIRflox/flox livers. RT-qPCR analyses were performed as technical replicate on each biological sample. Data are means ± s.e. *p < 0.05, **p < 0.01, and ***p < 0.001 as determined by two-sided Welch’s t-test. Source data are provided as a Source Data file. e Liver weight (% per body weight) of 5-week-old HyD-LIRflox/flox (n = 4), HyD-LIRflox/flox; Alb-Cre (n = 4), Atg7 flox/flox (n = 4), and Atg7flox/flox; Alb-Cre (n = 4) mice. Data are means ± s.e. ***p < 0.001 as determined by two-sided Welch’s t-test. Source data are provided as a Source Data file. f Hematoxylin and eosin staining of liver paraffin sections described in e. Bars: 50 µm. g Liver function tests of the mice used in 5-week-old HyD-LIRflox/flox (n = 4), HyD-LIRflox/flox; Alb-Cre (n = 4), Atg7 flox/flox (n = 4), and Atg7flox/flox; Alb-Cre (n = 4) mice. The serum levels of aspartate aminotransferase (AST) and alanine aminotransferase (ALT) were measured. IU/L, international units/liter. Data are means ± s.e. *p < 0.05 as determined by two-sided Welch’s t-test. Source data are provided as a Source Data file. g Schematic diagram of liver pathology.