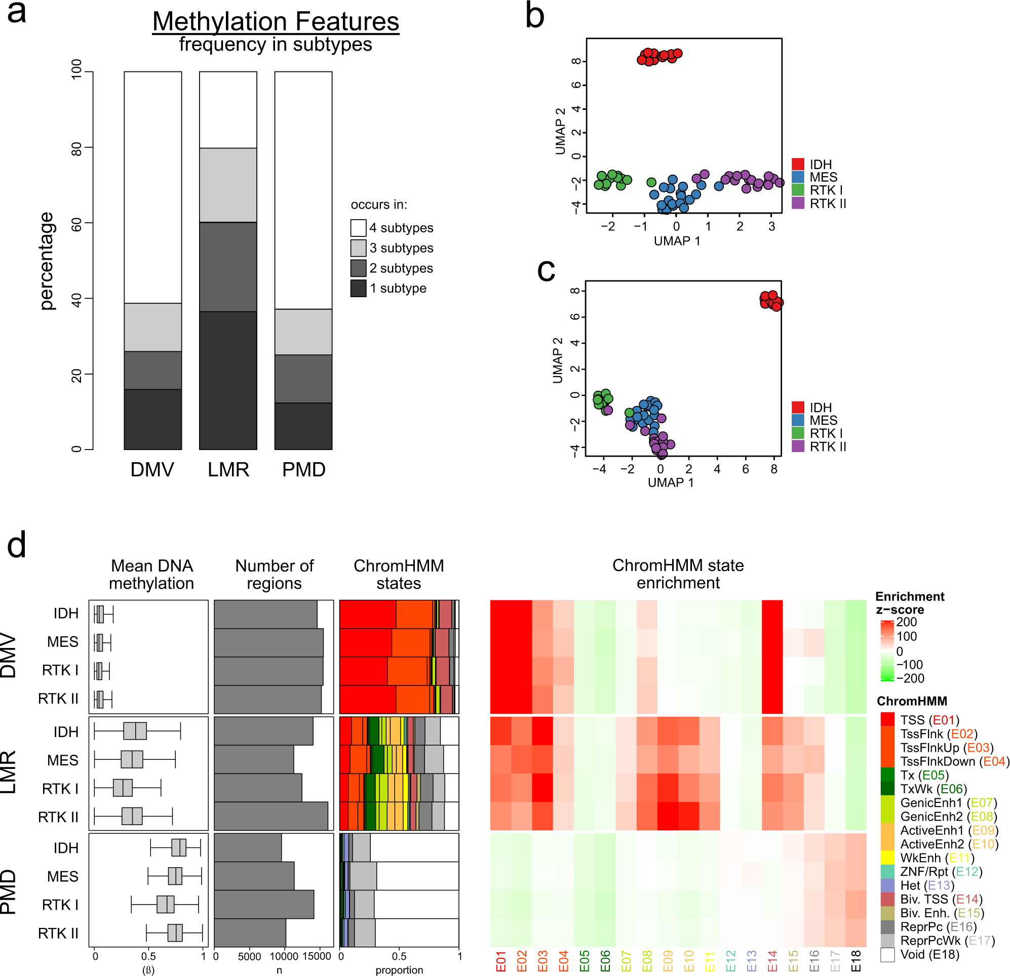
Fig. 2: Active enhancer-LMR regions show highly variable methylation across glioblastoma subtypes.
From: Glioblastoma epigenome profiling identifies SOX10 as a master regulator of molecular tumour subtype

a Barplots showing the extent of subtype sharing of DNA methylation valleys (DMVs, left), lowly methylated regions (LMRs, middle) and partially methylated domains (PMDs, right). b Uniform manifold approximation and projection (UMAP) plot of the study glioblastoma samples based on the analysis of DNA methylation in LMRs. c UMAP plot of the glioblastoma samples based on the analysis of DNA methylation at enhancers. d Summary statistics for subtype DMVs, LMRs and PMDs, showing (left-right): mean DNA methylation (WGBS beta; boxes correspond to the 25th, 50th/median and 75th percentiles; whiskers denote 1.5× the IQR from the median); number of regions; ChromHMM state annotation; and ChromHMM state enrichment (see Methods for details of enrichment statistic calculation) for each subtype’s feature set. IDH, n = 12; MES, n = 19; RTK I, n = 12; RTK II, n = 17 samples.