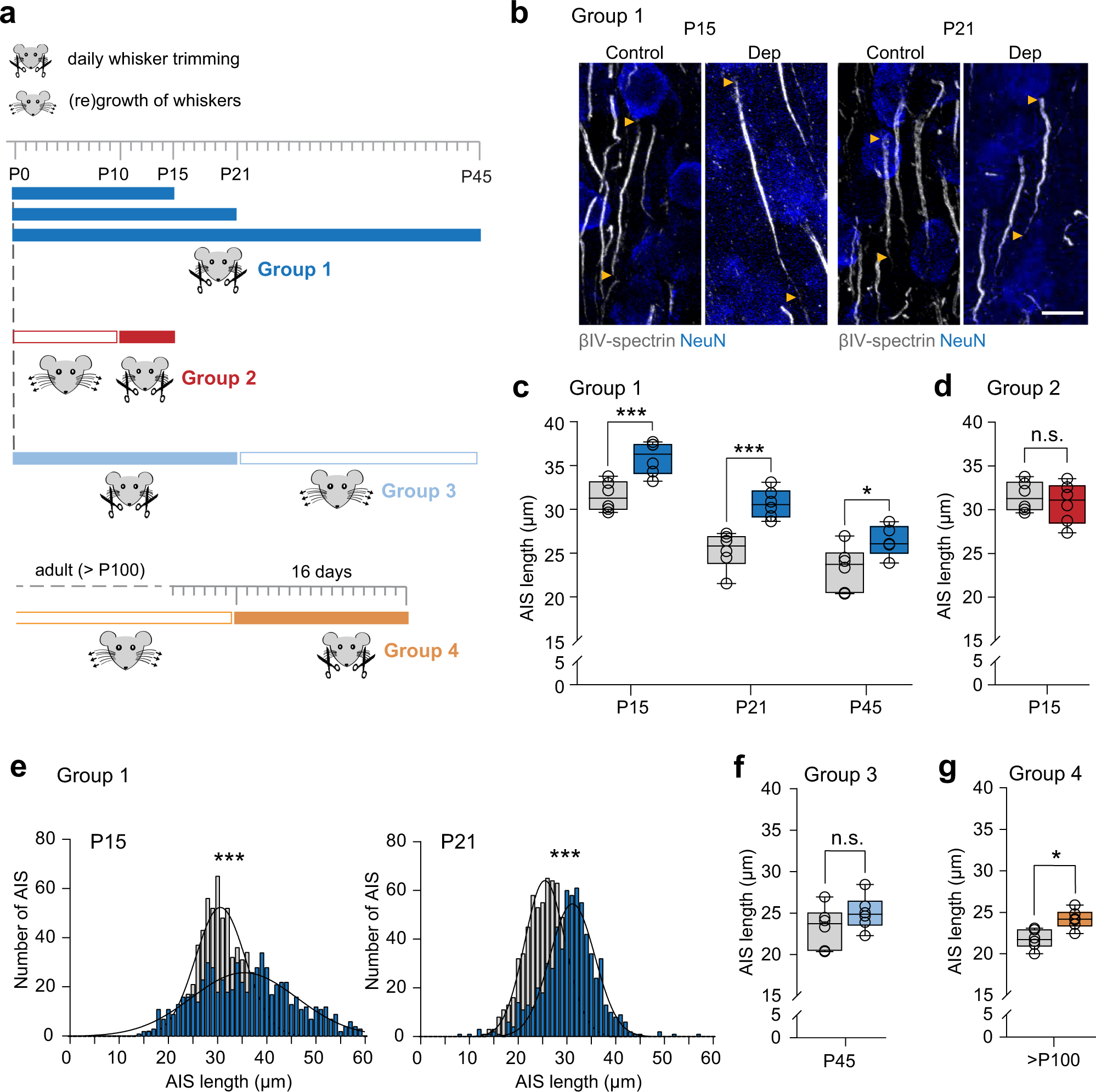
Fig. 2: Long-term sensory deprivation elongates the AIS in layer II/III of young and adult mice.
From: Sensory input drives rapid homeostatic scaling of the axon initial segment in mouse barrel cortex

a Experimental designs for whisker trimming. Group 1, daily bilateral trimming from P0 to P15, P21 or P45, respectively. Group 2, daily bilateral trimming from P10 to P15. Group 3, daily bilateral trimming until P21, followed by regrowth until P45. Group 4, daily bilateral trimming for 16 days in mice > P100. b Representative confocal images of layer II/III AIS stained for ßIV-spectrin (gray) and NeuN (blue) in control and deprived (Dep) mice. Arrowheads indicate start and end of AIS. Scale bar 10 µm. c Population data for Group 1 (control = gray; deprived = dark blue). Deprivation leads to longer AIS (Two-way ANOVA P < 0.0001 for deprivation and development, P = 0.417 (deprivation x development), >100 AIS/animal, n = 5 biologically independent experiments for P45 Dep, n = 6 biologically independent experiments for all other groups, Sidak’s multiple comparison tests *P = 0.042, **P = 0.002, ***P = 0.0002). d Population data for Group 2 (control = gray; deprived = red). Deprivation from P10 to P15 did not lead to significant length changes (unpaired two-sided t-test P = 0.53, >100 AIS/animal, n = 6 biologically independent experiments). e Length frequency histograms for P15 and P21 (control = gray; deprived = dark blue) Dep vs Ctrl, >600 AIS per condition, Kolmogorov–Smirnov test ***P < 0.0001, median: P15: Ctrl 30.8 µm, Dep 35.8 µm, P21 Ctrl 25.6 µm, Dep 31.0 µm). f Population data for Group 3 (deprived = light blue; age-matched controls = gray) at P45. Upon whisker regrowth, AIS length returned to control levels (unpaired two-sided t-test P = 0.22, >100 AIS/animal, n = 6 biologically independent experiments). g Population data for Group 4 (adult > P100; deprived = orange; age-matched controls = gray). Deprived animals showed significantly longer AIS after two weeks of whisker trimming (unpaired two-sided t-test **P = 0.0046, >100 AIS/animal, n = 6 biologically independent experiments). Boxplots: median with 25–75% interval, error bars show minimum to maximum values.