Fig. 2: Hyperpolarized [1-13C]-alanine can non-invasively monitor TMM status in low-grade glioma cells.
From: Non-invasive assessment of telomere maintenance mechanisms in brain tumors

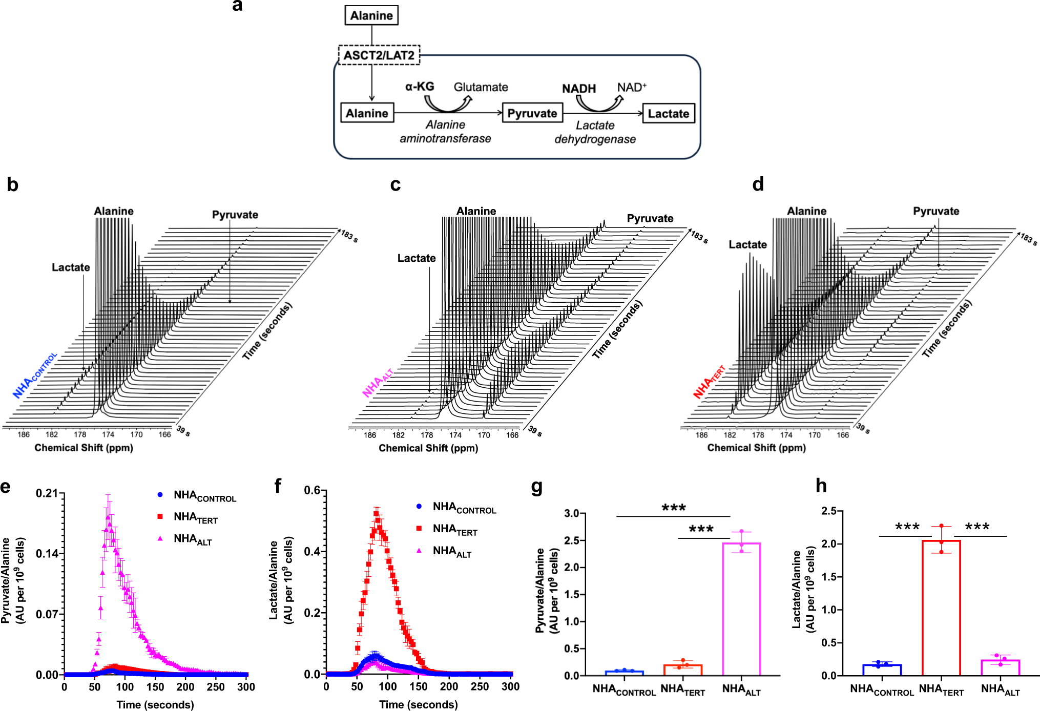
a Schematic illustration of alanine metabolism to pyruvate and lactate. Hyperpolarized [1-13C]-alanine is imported into the cell via the alanine transporters ASCT2 or LAT2. Subsequent metabolism of alanine to pyruvate is dependent on the concomitant conversion of α-KG to glutamate in a reaction mediated by alanine aminotransferase. Further reduction of pyruvate to lactate by lactate dehydrogenase involves the simultaneous conversion of NADH to NAD+. Representative 13C spectral array showing hyperpolarized [1-13C]-alanine metabolism in live NHACONTROL (b), NHAALT (c), and NHATERT (d) cells. Spectral arrays are not scaled to cell number. Dynamic build-up curves for hyperpolarized [1-13C]-pyruvate (e) and hyperpolarized [1-13C]-lactate (f) following injection of hyperpolarized [1-13C]-alanine in NHACONTROL (blue circles), NHATERT (red squares), and NHAALT (magenta triangles) cells. Pyruvate/alanine (g) and lactate/alanine (h) ratios for NHACONTROL (blue circles), NHATERT (red circles), and NHAALT (magenta circles) cells calculated from the summed 13C-MRS spectra from the spectral arrays. All experiments were performed on three biological replicates (n = 3). Results are presented as mean ± standard deviation. Statistical significance was assessed using an unpaired Student’s t test assuming unequal variance with p < 0.05 considered significant. *** represents statistical significance with p < 0.005. Source data with exact p values are provided as a source data file.