Fig. 7: Tau PFF-treated astrocytes release a neurotoxic factor(s) via ITGαV/β1 activation.
From: Filamentous recombinant human Tau activates primary astrocytes via an integrin receptor complex

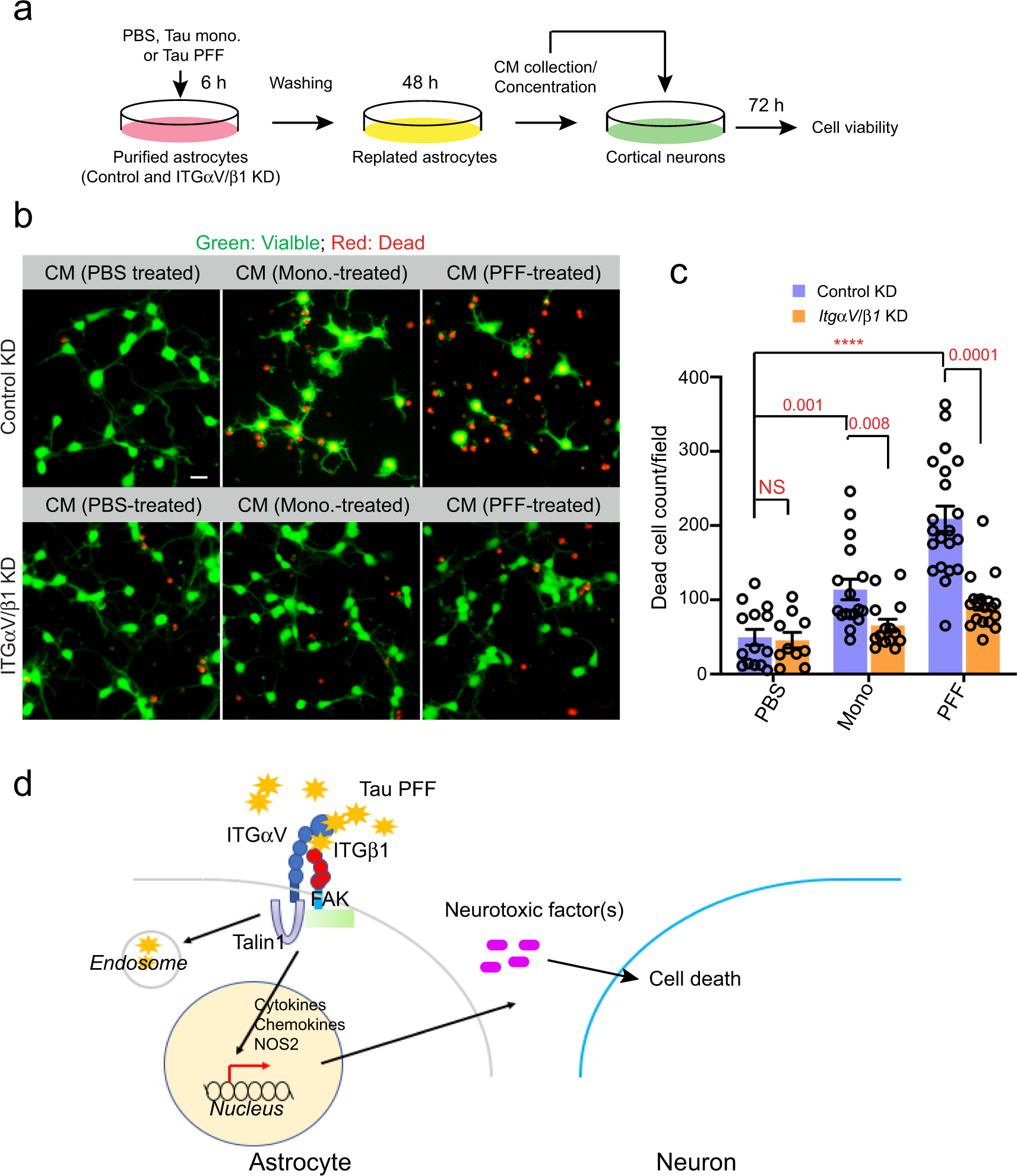
a Scheme of the cell toxicity assay. b, c Primary cortical neurons at DIV 10 were treated with the indicated condition medium (CM) for 72 h and stained with a green-fluorescent dye calcein-AM to label viable cells and a red-fluorescent dye ethidium homodimer-1 to label dead cells. b Representative images. Scale bar, 10 μm. c Quantification of dead cells labeled by ethidium homodimer-1 in randomly selected fields. Mean ± SEM, n = 3 biologically independent samples. The numbers and asterisks above indicate p value (****p < 0.0001) determined by two-tailed unpaired t-test. d A working model showing the interplays between Tau-PFF, astrocytes and neurons.