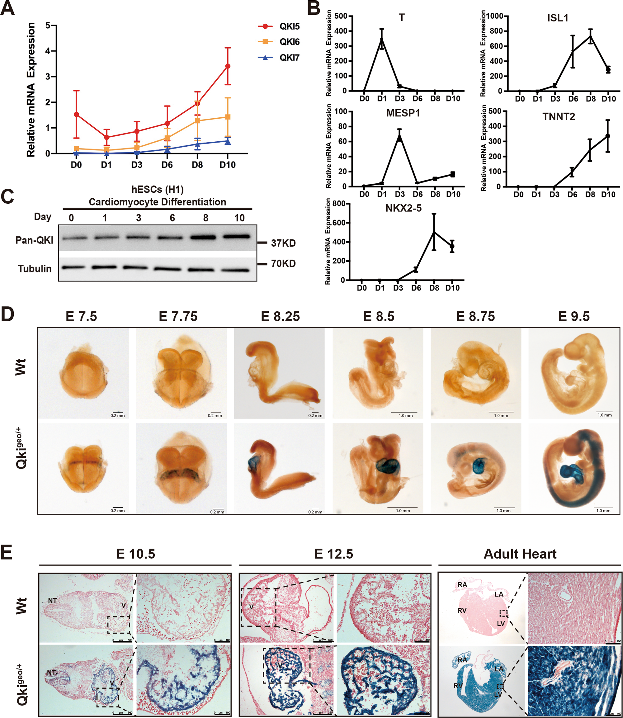
Fig. 1: QKI expression pattern in cardiac differentiation.

A qRT-PCR analysis of QKIs-5, -6, and -7 mRNA expression during differentiation of hESCs into cardiomyocytes. Data are shown as the mean ± SEM from five independent experiments. B Expression of T (Brachyury), Mesp1, Nkx2.5, ISL1, and TNNT2 was used to intrinsically mark various differentiation stages between hESCs and cardiomyocytes. Data were normalized to Ribosomal Protein L7 (RPL7). Data are shown as the mean ± SEM from three independent experiments. C Western blotting using anti-pan-QKI antibody to determine the protein expression level of QKI during hESC-CM differentiation at Day-0, -1, -3, -6, -8, and -10. Based on the additional western blottings showing the relative protein levels of QKI-5, QKI-6, and -7 using isoform specific antibodies (Supplementary Fig. 1), QKI-5 is the dominant isoform from hESCs to differentiated cardiomyocytes. The experiements are independently repeated five times with multiple different sets of collected cell culture samples to ensure the reproducibility of the result. D Whole-mount X-Gal staining of Qkigeo/+ mouse embryos shows the spatiotemporal expression pattern of Qki in mouse early embryos. Scale bar: 0.2 μm and 1.0 mm, respectively. Total of six embryos of each indicated stage of wild-type and QkiβGeo/+ embryos from four to five independent timed-mating litters are collected and used in the experiments. E Embryos at E10.5, E12.5, and adult hearts were sectioned and stained with X-Gal and fast red. Blue signals indicate the positive expression of Qki. Scale bar: 100 μm. Total of six embryos of each indicated stage of wild-type and QkiβGeo/+ embryos from five independent timed-mating litters and five pairs of adult heart samples (2-month-old) are collected and used in the experiments.