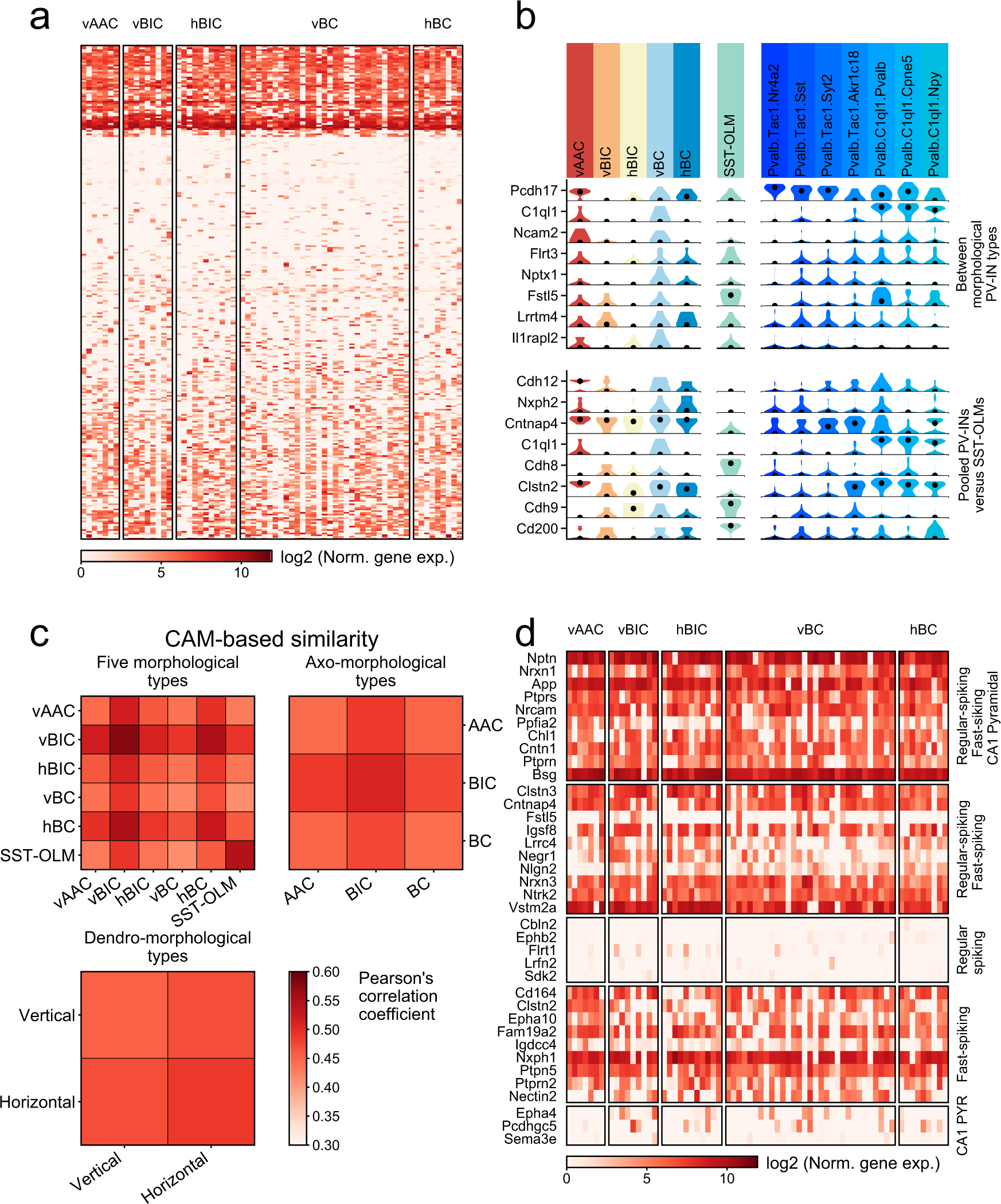
Fig. 5: Analysis of CAM expression in morphological PV types.

a Heatmap showing all CAMs expressed in at least three PV-INs, grouped by morphological types. Genes are ordered via hierarchical clustering. b Violin plots show the top ten most significantly differentially expressed CAMs (using edgeR, fold difference >2), between morphological PV types (top panel), and between pooled PV-INs and SST-OLM cells (bottom panel). For comparison, relevant types from the CA1-IN study10 are shown on the right. c Similarity matrices between the five morphological (top left), three axo-morphological (top right), and two dendro-morphological PV types (bottom left). Similarity scores were measured based on only CAM expression and using the average of Pearson’s correlation coefficients of cells. d Heatmap shows an expression of genes that were previously described13 to be (1) ubiquitous in CA1 pyramidal cells (PYR), fast-spiking interneurons (FS; presumed PV-INs), and regular-spiking interneurons (RS; presumed CCK-INs); or specifically expressed in (2) FS and RS cells; (3) RS cells; (4) FS cells; or in (5) PYR cells.