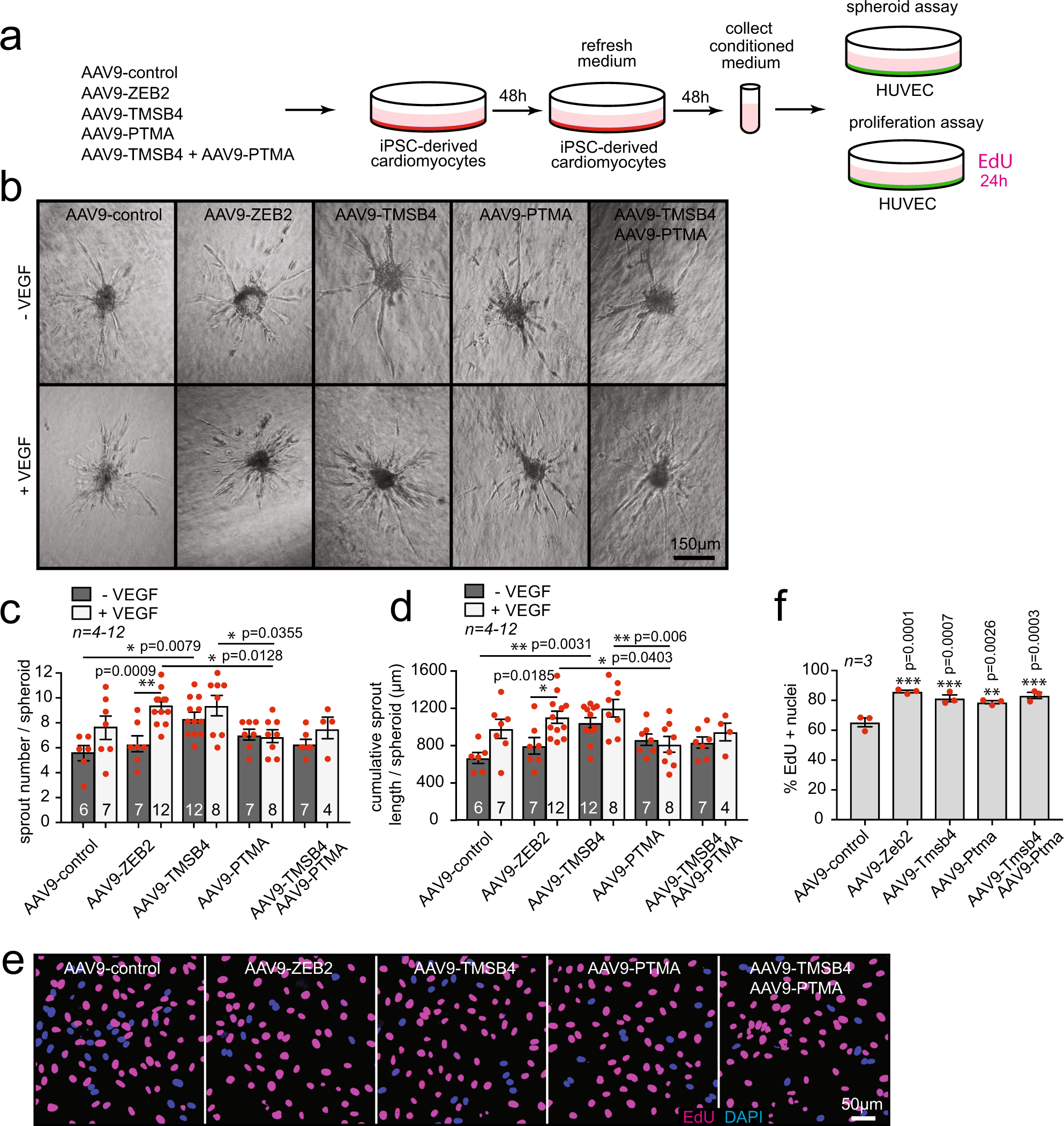
Fig. 6: Overexpression of ZEB2, TMSB4, and PTMA in cardiomyocytes enhances endothelial cell migration and proliferation.
From: Cardiomyocytes stimulate angiogenesis after ischemic injury in a ZEB2-dependent manner

a Experimental setup. b Representative images of sprouts formed by HUVECs upon treatment indicated in (a). c Quantification of sprouts number per spheroid. d Quantification of cumulative sprout length per spheroid. Data in b-d is from one experiment with 4-12 biological replicates. e Representative immunofluorescent images of HUVECs treated as indicated in (a), nuclei stained for DAPI and EdU. f Quantification of EdU positive nuclei. Data are represented as mean ± SEM, *p < 0.05, **p < 0.01, ***p < 0.001, each dot indicates a biological replicate, n is indicated in figures. Data were analyzed by ordinary one-way ANOVA with Dunnett’s multiple comparison test (f) and with two-way ANOVA with Sidak’s multiple comparison test (c, d). Source data are provided as a Source Data file.