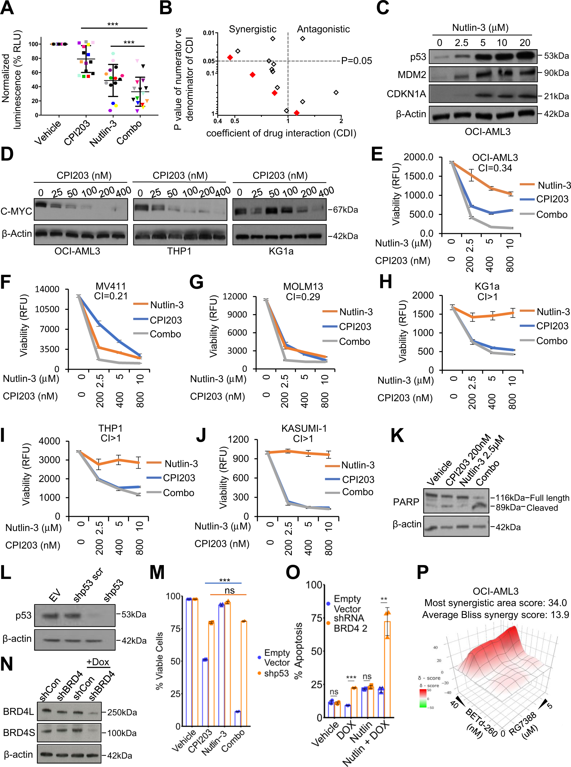
Fig. 1: MDM2 and BET inhibitors combine to enhance killing of primary human AML blasts and AML cell lines with wild-type TP53.
From: BRD4-mediated repression of p53 is a target for combination therapy in AML

a Primary human patient AML blasts (n = 15) were treated with indicated drugs (2.5 μM nutlin-3 alone, 200 nM CPI203 alone, and the two in combination) and cell viability was assessed by CellTiter-Glo assay after 48 h (***=p ≤ 0.001, two-tailed unpaired t-test). b Scatter plot of coefficient of drug interaction (CDI) and synergy significance in primary human patient blasts from A. CDI was calculated as follows: CDI = AB/(AxB). AB is the fraction of cells surviving (0–1.0) in the combination of drugs (nutlin-3 + CPI203); A (nutlin-3) and B (CPI203) are the fraction of cells surviving in each of the single drugs. CDI value (x-axis) <1 (left), =1, or >1 (right) indicates that the drugs are synergistic, additive or antagonistic, respectively. p value (y-axis) ≤0.05 indicates significance (top). The p value was generated comparing AB and AxB (***=p ≤ 0.001, two-tailed unpaired t-test). Red diamonds, TP53 wild-type. Open diamonds, TP53 status unknown. c Western blots performed on the OCI-AML3 cell lines assessing expression of p53, MDM2, and CDKN1A after 24 h of drug treatment with increasing doses of nutlin-3. d Western blots performed on the OCI-AML3, THP1, and KG1a cell lines, assessing the expression of C-MYC after 24 h in indicated doses of CPI203. e OCI-AML3 cell viability (each treatment in triplicate) was assessed by resazurin assay after 72 h, using a treatment ratio of CPI203:nutlin-3 of 1:12.5. Mean ± Standard deviation of 3 independent replicates is shown. f MV411 cell viability (each treatment in triplicate) was assessed by resazurin assay after 72 h, using a treatment ratio of CPI203:nutlin-3 of 1:12.5. Mean ± Standard deviation of 3 independent replicates is shown. g MOLM13 cell viability (each treatment in triplicate) was assessed by resazurin assay after 72 h, using a treatment ratio of CPI203:nutlin-3 of 1:12.5. Mean ± Standard deviation of 3 independent replicates is shown. h KG1a cell viability (each treatment in triplicate) was assessed by resazurin assay after 72 h, using a treatment ratio of CPI203:nutlin-3 of 1:12.5. Mean ± Standard deviation of 3 independent replicates is shown. i THP1 cell viability (each treatment in triplicate) was assessed by resazurin assay after 72 h, using a treatment ratio of CPI203:nutlin-3 of 1:12.5. Mean ± Standard deviation of 3 independent replicates is shown. j KASUMI-1 cell viability (each treatment in triplicate) was assessed by resazurin assay after 72 h, using a treatment ratio of CPI203:nutlin-3 of 1:12.5. Mean + /- Standard deviation of 3 independent replicates is shown. k Cleavage of PARP as assessed by Western blot analysis according to treatment condition after 24 h treatment of the OCI-AML3 cell line. l Western blot assessing expression of p53 in the OCI-AML3 cell line, harboring empty vector, scrambled shRNA p53 or shRNA p53. m Cell viability as assessed by trypan blue in OCI-AML3 cells harboring empty vector or shRNA p53, treated for 72 h with vehicle, 200 nM CPI203, 2.5 μM nutlin-3 or the drug combination (***=p ≤ 0.001, two-tailed unpaired t-test, n = 3, Means ± SD are shown). n Western blot analysis of shRNA-mediated knockdown of BRD4 (shRNA induced by 0.5ug/ml doxycycline for 72 h). o FACS analysis of apoptosis (annexin V and PI) in OCI-AML3 cells expressing empty-vector or shRNA BRD4 (doxycycline-inducible), treated with vehicle, doxycycline, nutlin-3, and the combination of nutlin-3 and doxycycline for 72 h (***=p ≤ 0.001, **=p ≤ 0.01, two-tailed unpaired t-test, n = 3, Means ± SD are shown). p Excess Over Bliss plot showing synergistic effects between RG7388 and BETd-260 in OCI-AML3 cells. Cell viability (each treatment in quadruplicate) was assessed by CellTiter-Glo after 24 h. Bliss synergy scores were indicated.