Fig. 2: MDM2 and BET inhibitors cooperate to eradicate AML in in vivo mouse models.
From: BRD4-mediated repression of p53 is a target for combination therapy in AML

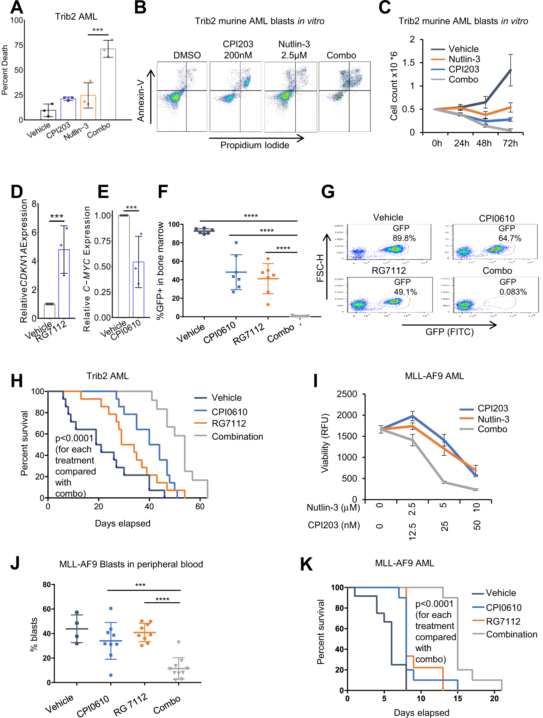
a Primary murine Trib2 AML blasts, treated in vitro for 72 h with vehicle, 200 nM CPI203, 2.5 μM nutlin-3, or the drug combination. Cell death assessed by flow cytometry using Annexin-V and PI staining (***=p ≤ 0.001, two-tailed unpaired t-test, n = 3, Means ± SD are shown). b A representative example of the data summarized in Fig. 2a (Gating strategy for sorting GFP positive cells was live cells>cell profile>single cells>GFP positive cells). c A time course of viable cell counts as assessed by trypan blue staining, of primary murine Trib2 AML blasts, according to treatment condition (Error bars are SEM, n = 3, Means ± SD are shown). d qPCR assessment of CDKN1A expression in GFP+ blasts recovered from bone marrow from three mice sacrificed after 48 h treatment with RG7112 relative to vehicle (**=p ≤ 0.01, two-tailed unpaired t-test, n = 3, Means ± SD are shown). e qPCR assessment of C-MYC expression in GFP+ blasts recovered from bone marrow from three mice sacrificed after 48 h treatment with CPI0610 relative to vehicle (***=p ≤ 0.001, two-tailed unpaired t-test, n = 3, Means ± SD are shown). f Assessment of the disease burden in the bone marrow according to treatment condition, at the end of 21 days of treatment in vivo; disease burden assessed by flow cytometry to measure percent GFP+ blasts (****=p ≤ 0.0001, two-tailed unpaired t-test, from left to right: n = 6, 7, 7, 7, Means ± SD are shown). g A representative example of the data summarized in Fig. 2f (Gating strategy for sorting GFP Positive cells was live cells>cell profile>single cells>GFP positive cells.). h A survival analysis of mice transplanted with Trib2-driven AML according to treatment condition (****=p ≤ 0.0001, from Kaplan–Meier estimator). i Primary murine MLL-AF9 AML blasts treated in vitro with vehicle, 200 nM CPI203, 2.5 μM nutlin-3, and the drug combination for 72 h. Cell viability assessed by resazurin (Means ± SD are shown, n = 3). j Analysis of disease burden in peripheral blood, based on percent CD11blow Gr1+ blasts, after 7 days of treatment, according to drug condition (***=p ≤ 0.001,****=p ≤ 0.0001, two-tailed t-test, from left to right, n = 4, 9, 9, 10, Means ± SD are shown). k A survival analysis of mice transplanted with MLL-AF9-driven AML, according to treatment condition (****=p ≤ 0.0001, from Kaplan–Meier estimator).