Fig. 2: Characterization of LOCa3 in mammalian cells.
From: Engineering of a bona fide light-operated calcium channel

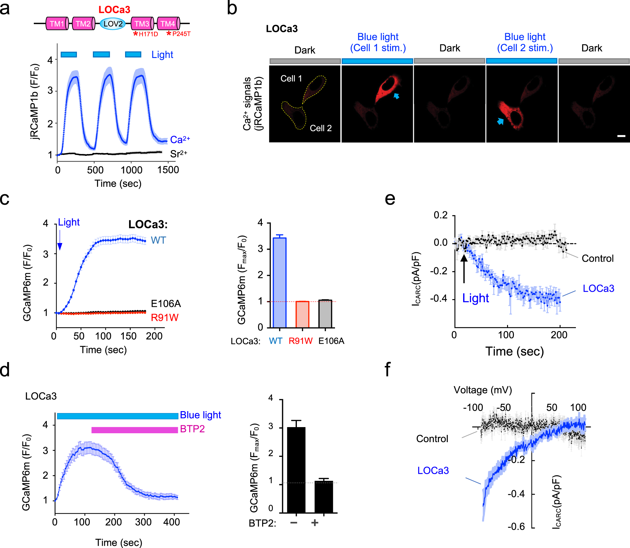
Data are shown as mean ± s.e.m. a A typical reversible influx of Ca2+ (blue), but not Sr2+ (black), reported by a red genetically encoded Ca2+ indicator (jRCaMP1b) in ORAI-null HEK293 cells transfected with LOCa3. Cells were cultured in an imaging buffer containing 2 mM Sr2+ or Ca2+ and then subjected to three repeated light–dark cycles of stimulation. The activation and deactivation half-lives were 48.7 ± 4.5 s and 56.8 ± 3.8 s, respectively. ORAI1 channel is known to uniquely prohibit Sr2+ influx because of its strict ion selectivity toward Ca2+. n = 14-16 cells from three independent biological replicates. b Spatial control of Ca2+ influx in two neighboring HeLa cells. Cells in the two indicated regions (dashed lines) were sequentially subjected to photo-illumination using a 488-nm laser (0.5% input). Scale bar, 10 μm. Also see Supplementary Movie 1. c Comparison of light-induced Ca2+ influx among the indicated LOCa3 variants. The channel-inactivating mutations R91W and E106A completely blocked photo-triggered Ca2+ entry. The quantification of the relative change of GCaMP6m signals after light stimulation is shown in the bar graph on the right. n = 48-52 cells from three biological replicates. d. BTP2 as a CRAC channel blocker effectively suppressed blue-light-induced Ca2+ influx. Left, the time-course of GCaMP6 fluorescence. Right, quantification of the GCaMP6 signals before and after BTP2 treatment (5 μM). n = 10 cells. e. The mean time-courses of whole-cell currents in HEK cells expressing LOCa3 or a control vector following exposure to blue light illumination. n = 8–9 cells. f. Mean current-voltage relationships at the peak of light-induced currents (n = 8 cells).