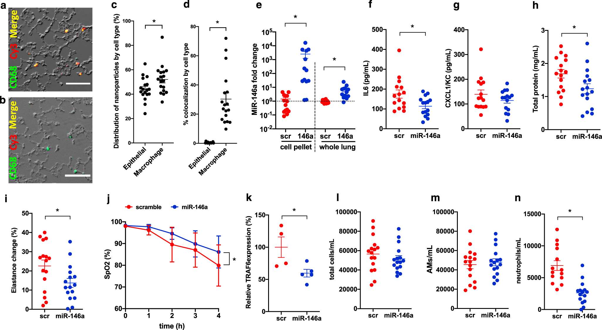
Fig. 6: miR-146a-loaded nanoparticles mitigate lung injury during mechanical ventilation.

Representative fluorescence and DIC images from lung tissue of spontaneously breathing mice treated with Cy3-labeled nanoparticles (a) or PBS vehicle (b) prior to immunofluorescence staining for CD68 (green). Scale bar: 100 μm, n = 2 mice per group. c Distribution of Cy3-labeled nanoparticles by cell type using immunofluorescence images shown in Supplementary Fig. 7. Data normally distributed, p = 0.0323 via two-tailed Student’s t-test; n = 18 high-power fields from two animals per group. d Percentage of epithelial and macrophage cell area containing Cy3-labeled nanoparticles. Data log normally distributed, p < 0.0001 via two-tailed Student’s t-test on log2 transformed data. e miR-146a expression in RNA from BAL cell pellet (left panel) or lung tissue (right panel) following nanoparticle delivery and VILI. Relative expression determined by ΔΔCt method, normalized to VILI alone. Data log normally distributed, p < 0.0001 via two tailed Student’s t-test on log2 (fold change). f BAL IL6 from miR-146a or scramble (scr) loaded nanoparticle treated mice following 4 h VILI. Data log normally distributed, p = 0.0132 via two-tailed Student’s t-test on log2 transformed data. g BAL KC from miR-146a and scr mice following VILI. h BAL protein concentration BAL from miR-146a and scr mice following VILI. Data normally distributed, p = 0.0300 via two-tailed Student’s t-test. i Change in lung elastance during 4 h period of ventilation. Data normally distributed, p = 0.0311 via two-tailed Student’s t-test. j Oxygenation throughout duration of ventilation measured via pulse oximetry. Data normally distributed, p = 0.0110 via Sidak’s multiple comparison test at 4 h time point following repeated measures two-way ANOVA. k TRAF6 message levels from BAL cells by ΔΔCt method normalized to scramble. Data log-normally distributed, p = 0.0356 via two-tailed Student’s t-test on log2 (fold change); n = 4 for scramble group and n = 5 for miR group. l Total cell count obtained from BAL cell differential counts after ventilation. Data normally distributed, analyzed by two-tailed Student’s t-test. m Alveolar macrophage (AM) cell count following ventilation. Data normally distributed, analyzed by two-tailed Student’s t-test. n Neutrophil cell count following ventilation. Data normally distributed, p < 0.0001 via two-tailed Student’s t-test. For all panels, n = 16 per group unless otherwise noted. Data are presented as mean ± SEM.