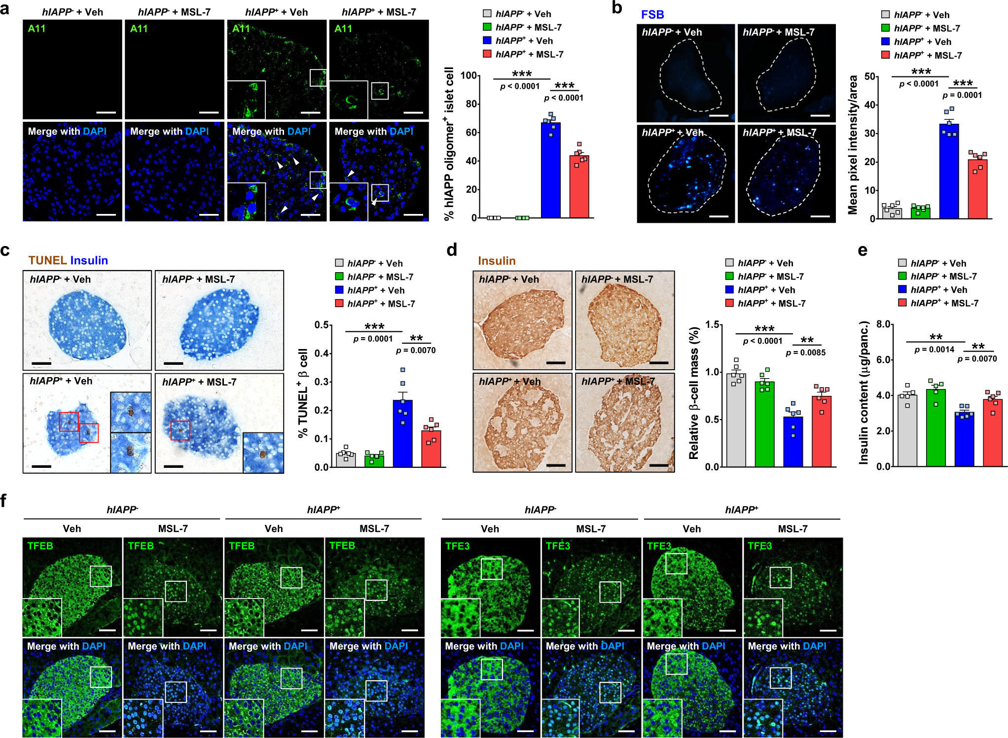
Fig. 6: Pancreatic islets of hIAPP+ mice treated with MSL-7.

a Percentage of A11 puncta+ cells among total DAPI+ islet cells in pancreatic sections from HFD-fed hIAPP+ mice treated with MSL-7 for 8 weeks was determined by confocal microscopy (F = 498.6, df treatment = 3, df residual = 20) (right). Representative pictures are shown (left). Inset images were magnified. Arrow heads indicate islet cells with pyknotic nuclei (n = 6 each, 132–148 islets per group). b Mean fluorescence intensity of FSB staining per islet area was determined using ImageJ (F = 178.3, df treatment = 3, df residual = 20) (right). Representative pictures are shown (left). (n = 6 each, 151–156 islets per group). c Percentage of TUNEL+ β-cells among total β-cells in sections of HFD-fed hIAPP+ mice treated with MSL-7 was calculated (F = 31.5, df treatment = 3, df residual = 20) (right). Representative TUNEL staining is shown (left). Insets (TUNEL+ β-cells) were magnified. (n = 6 each, 180–182 islets per group). d Relative β-cell mass in HFD-fed hIAPP+ mice treated with MSL-7 was determined by insulin immunohistochemistry and point counting (F = 22.2, df treatment = 3, df residual = 20) (right). Representative insulin immunochemistry is shown (left). (n = 6 each, 180–182 islets per group). e Insulin content of pancreatic islets from HFD-fed hIAPP+ and hIAPP− mice treated with MSL-7 was measured by ELISA, which was normalized to the total pancreas weight (F = 9.5, df treatment = 3, df residual = 18). (n = 5 for Veh-treated hIAPP− mice, n = 5 for MSL-7-treated hIAPP− mice, n = 6 for Veh-treated hIAPP+ mice and n = 6 for MSL-7-treated hIAPP+ mice). f Immunfluorescence of pancreatic sections from HFD-fed hIAPP+ and hIAPP− mice treated with MSL-7 using anti-TFEB (left) and anti-TFE3 antibodies (right). Insets were magnified to show colocalization of TFEB/TFE3 with nuclear DAPI. (n = 6 each) All data in this figure are the means ± SEM from more than 3 independent experiments. (scale bar, 100 μm) **P < 0.01; ***P < 0.001 by one-way ANOVA with Tukey’s test.