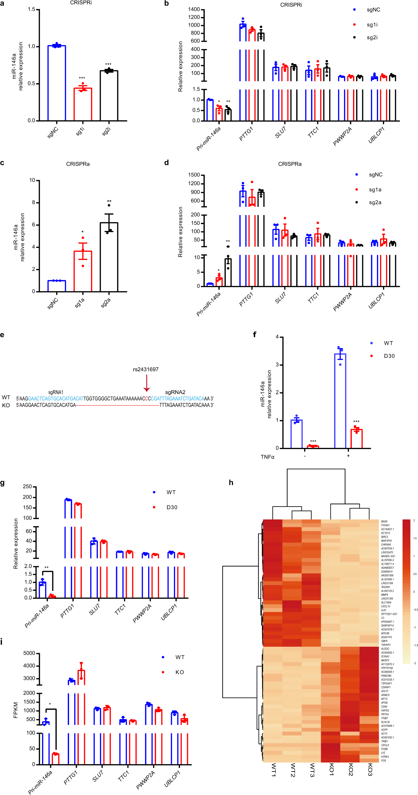
Fig. 2: CRISPRi, CRISPRa, and CRISPR/Cas9-mediated genome deletion demonstrate that the rs2431697-containing region is a functional enhancer that specifically regulates miR-146a expression.

a–d RT-qPCR analysis of the expression of miR-146a and nearby genes within the 2 Mb region of rs2431697 in U-937 cells. sgRNAs targeting the rs2431697-containing region were used in CRISPR interference (CRISPRi) (a, b) (miR-146a sg1i: ***P < 0.0001, miR-146a sg2i: ***P = 0.001, Pri-miR-146a sg1i: *P = 0.0215, Pri-miR-146a sg2i: **P = 0.0096) and CRISPR activation (CRISPRa) (c, d) (miR-146a sg1a: *P = 0.0227, miR-146a sg2a: **P = 0.0027, Pri-miR-146a sg1a: *P = 0.0428, Pri-miR-146a sg2a: **P = 0.0065) assays (n = 3, biological replicates). e Deletion of a 30 bp fragment containing rs2431697 with the CRISPR/Cas9 technology. f, g RT-qPCR analysis of the expression of miR-146a and nearby genes within 2 Mb of rs2431697 in U-937 wild-type clones and deletion clones (miR-146a without TNFα stimulation: ***P = 0.0004, miR-146a with TNFα stimulation: ***P = 0.0002, Pri-miR-146a: **P = 0.0018) (n = 3, biological samples replicates). h Heat map of differentially regulated genes within the rs2431697-containing region as measured by RNA-seq (log2 fold-change > 1.5 and FDR < 0.05). The red and orange colors in the heat map depict higher and lower gene expression, respectively. The color intensity indicates the magnitude of the expression differences. i RNA-seq analysis of the expression of genes within 2 Mb of rs2431697 in U-937 wild-type clones and deletion clones, *P = 0.0306 (n = 3, biological samples replicates). WT: rs2431697 wild type, D30 or KO: 30 bp fragment-harboring rs2431697 deletion. Data are represented as mean ± SEM and P-values are calculated using unpaired two-tailed Student’s t-test. *P < 0.05; **P < 0.01; ***P < 0.001.