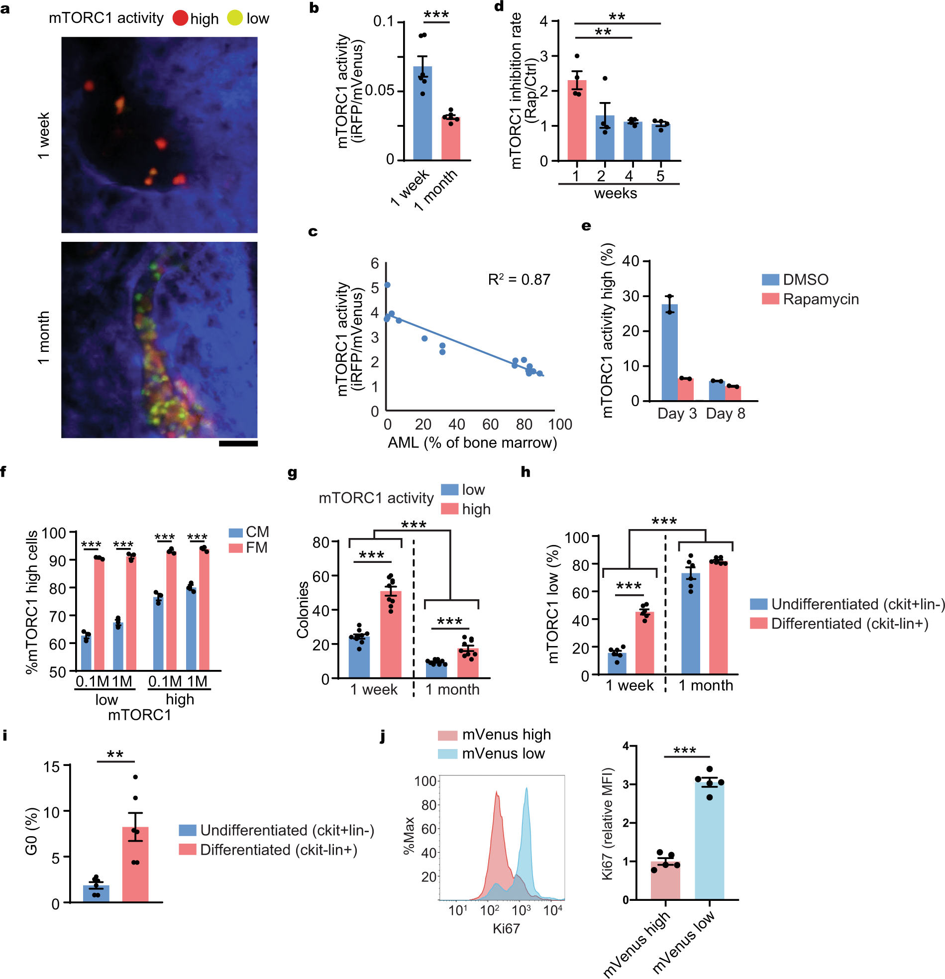
Fig. 2: mTORC1 activity is downregulated during AML progression.

a Representative in vivo imaging of AML cell with mVenus-TOSI probe (FM4-Venus-TdT) in the mouse calvarial bone marrow from a similar visual field of the same mouse using a confocal microscope during disease development at 1 week and 1 month after transplantation. Scaleā=ā50āμm. Red (mVenusā/TdTomato+): mTORC1-high cells, Yellow-Green (mVenus+/TdTomato+): mTORC1-low cells. b Flow cytometry analysis of mVenus-TOSI probe intensity during disease development at 1 week and 1 month after transplantation. The AML cells were harvested from femurs of the mice (nā=ā6/time point). c Correlation between AML burden and mTORC1 activity in AML cells with mVenus-TOSI probe (FM4-Venus) (nā=ā16). d mTORC1 inhibition rate (mVenus intensity of AML cells from rapamycin treated mice/mVenus intensity of AML cells from vehicle treated mice) by a single rapamycin treatment (4āmg/kg i.p.) at different time points after transplantation. The AML cells were harvested from femurs of the mice (nā=ā4/time point/treatment). e mTORC1 activity in AML cells cultured in vitro obtained at indicated days after starting rapamycin treatment (nā=ā2). f Proportions of mTORC1-high cells cultured at high (1āM/ml) and low (0.1āM/ml) concentrations with after 24āh in conditioned medium (CM) or fresh medium (FM) (nā=ā3). g Colony-forming capacity of mVenus-low and high AML cells harvested at early (1 week) or late (1 month) time points after transplantation (nā=ā9). h Proportions of mTORC1-low cells in undifferentiated or differentiated AML cells at different time points after transplantation (nā=ā6). i Proportions of G0 phase (mVenus high population) of AML cells (FM4-mVenus-p27Kā) in undifferentiated or differentiated AML cells after transplantation (nā=ā6). j Cell cycle analysis of AML cells 1 week after transplantation. Ki67 staining intensity of mVenus high or low cells were analyzed by flow cytometry (nā=ā5). aāj Representative data from at least two independent experiments were shown. Meanā±āSEM was shown in bar pot (each dot represents each sample). Statistical analysis was performed by using two-way t-test (b, f, i, j) or paired t-test (d, g, h) (**pā<ā0.01, ***pā<ā0.001).