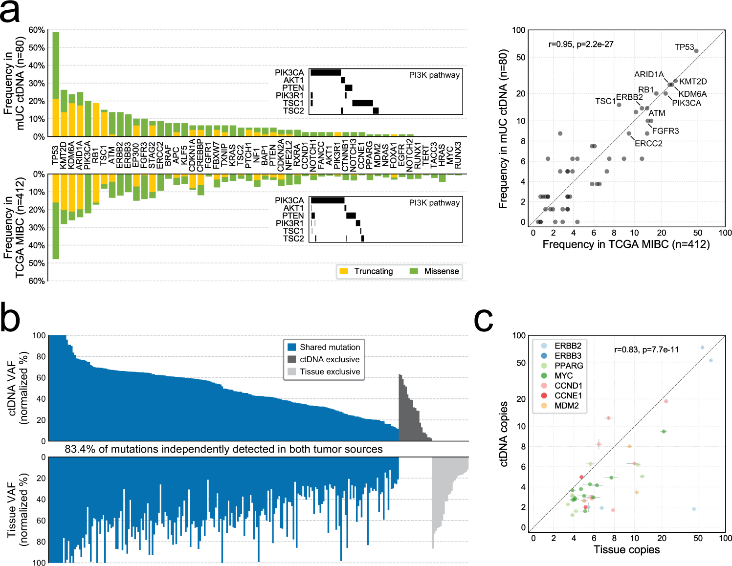
Fig. 2: Comparison of circulating tumor DNA (ctDNA) to tumor tissue.

a Gene mutation frequency and mutation type in metastatic urothelial carcinoma (mUC) ctDNA versus The Cancer Genome Atlas (TCGA) localized muscle-invasive bladder cancer (MIBC) cohort, across 50 driver genes on our targeted panel. TCGA information was obtained via cBioPortal. b Detection of protein-altering somatic mutations in ctDNA and patient-matched tumor tissue from 46 patients. Variant allele fractions (VAFs) for 265 mutations detected via targeted DNA-sequencing are normalized to tumor fraction estimates. c Correlation of gene copy number between ctDNA and tissue for seven commonly amplified oncogenes. Linear regression p value calculated for 38 amplification events across 27 patients (remaining 19/46 patients lacked amplifications in selected oncogenes). Data are presented as the exact gene copy number estimate (dot), +/− the 95% confidence interval (error bar) as calculated per gene from the coverage log ratio in samples with no evidence of cancer (tumor fraction = 0). Source data for (a) and (c) are provided as a Source Data file.