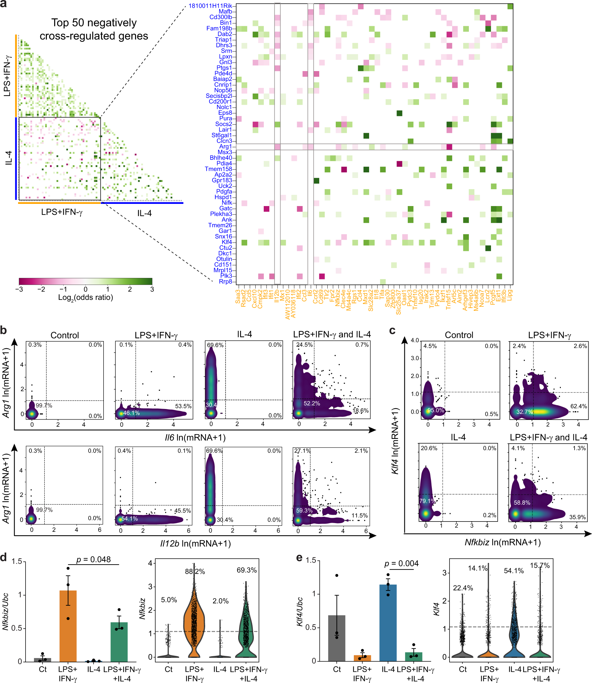
Fig. 4: Il6 and Il12b and their TF gene Nfkbiz are expressed orthogonally with Arg1 and its TF gene Klf4.

a Pairwise odds ratios for the top 50 downregulated genes in the LPS+IFN-γ (yellow) and IL-4 (blue) core gene programs measured in co-stimulated cells. Data are presented as the log2(odds ratio). The color bar indicates the strength and magnitude of the association. Odds ratios with a p-value > 0.05 (determined by two-sided Fisher’s exact test) are set to 0. b, c Density scatter plots of scRNA-seq transcript counts across individual cells for Arg1 vs. Il6 (b; top) and Il12b (b; bottom) and Klf4 vs. Nfkbiz (c). Data are represented as ln(transcript count +1). d, e Population RT-qPCR measurements (left) and violin plots of scRNA-seq measurements (right) of Nfkbiz (d) and Klf4 (e) after stimulation for 6 h with media alone, LPS+IFN-γ, IL-4, or both. Population mRNA levels are presented relative to those of the control gene Ubc (mean ± SEM, n = 3 biological replicates). Two-sided one-way ANOVA with Sidak correction for multiple comparisons. Single-cell data is presented as the ln(transcript count +1) from a single experiment. Source data are provided as a Source Data file.