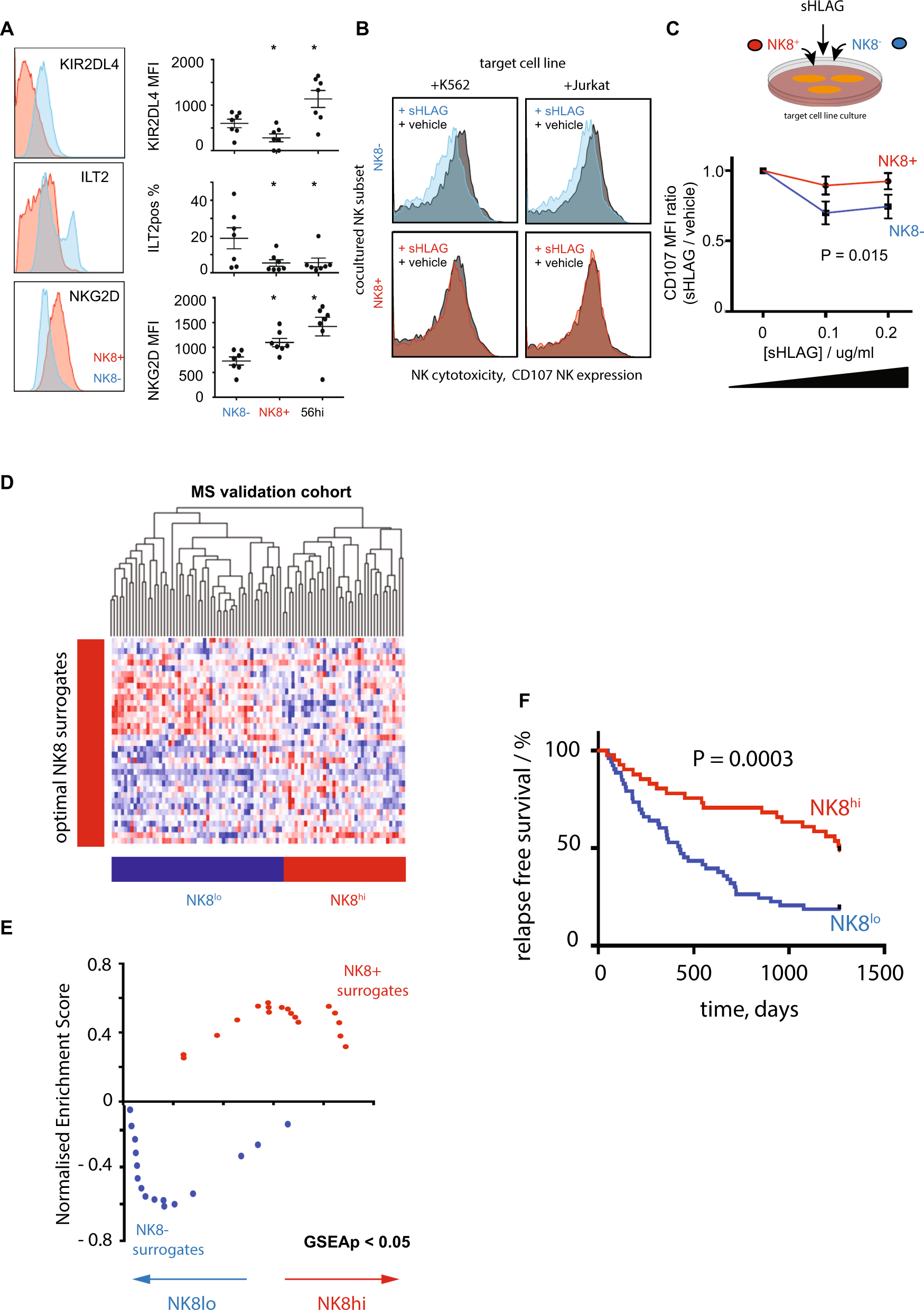
Fig. 3: NK8 and sensitivity to HLA-G-mediated suppression.

A Representative histograms (left) and scatterplots (right) of inhibitory HLA-G binding (KIR2DL4, ILT2) and activating (NKG2D) NK receptors on NK8+ and NK8− subsets, *P = 0.02, Wilcoxon paired signed rank two-tailed test, n = 7 independent biological replicates per group; error bars = mean + /− sem. B Representative histograms illustrating NK activation (CD107 expression, x-axis) on the NK subset (NK8- top, NK8+ bottom) on coculture with target cell lines (K562/Jurkat, columns) in the presence (red/blue) or absence (black) of sHLAG at 0.1 µg/ml. C Dot and line plot of CD107 expression (y-axis, MFI ratio vs vehicle control) on coculture of NK8+ (red) or NK8- (blue) with target cell lines (K562/ Jurkat) in the presence of a titrated range of soluble HLAG (x-axis). n = 6 per group, P = 2-way ANOVA. D Heatmap showing unsupervised hierarchical clustering of 94 CIS/RRMS cases (GSE32915) by gene expression (red:blue, max:min) of an optimised panel of surrogate markers reflecting the NK8+ signature in PBMC samples (Supplementary Fig. 8). E Scatterplot showing bidirectional enrichment (GSEAp < 0.05) of optimal NK8+ surrogates in patient subgroups identified in (D). F Kaplan-Meier plot showing censored relapse-free survival (y-axis, %) of patient subgroups defined in (D), P = log rank test. Error bars = mean + /− sem.