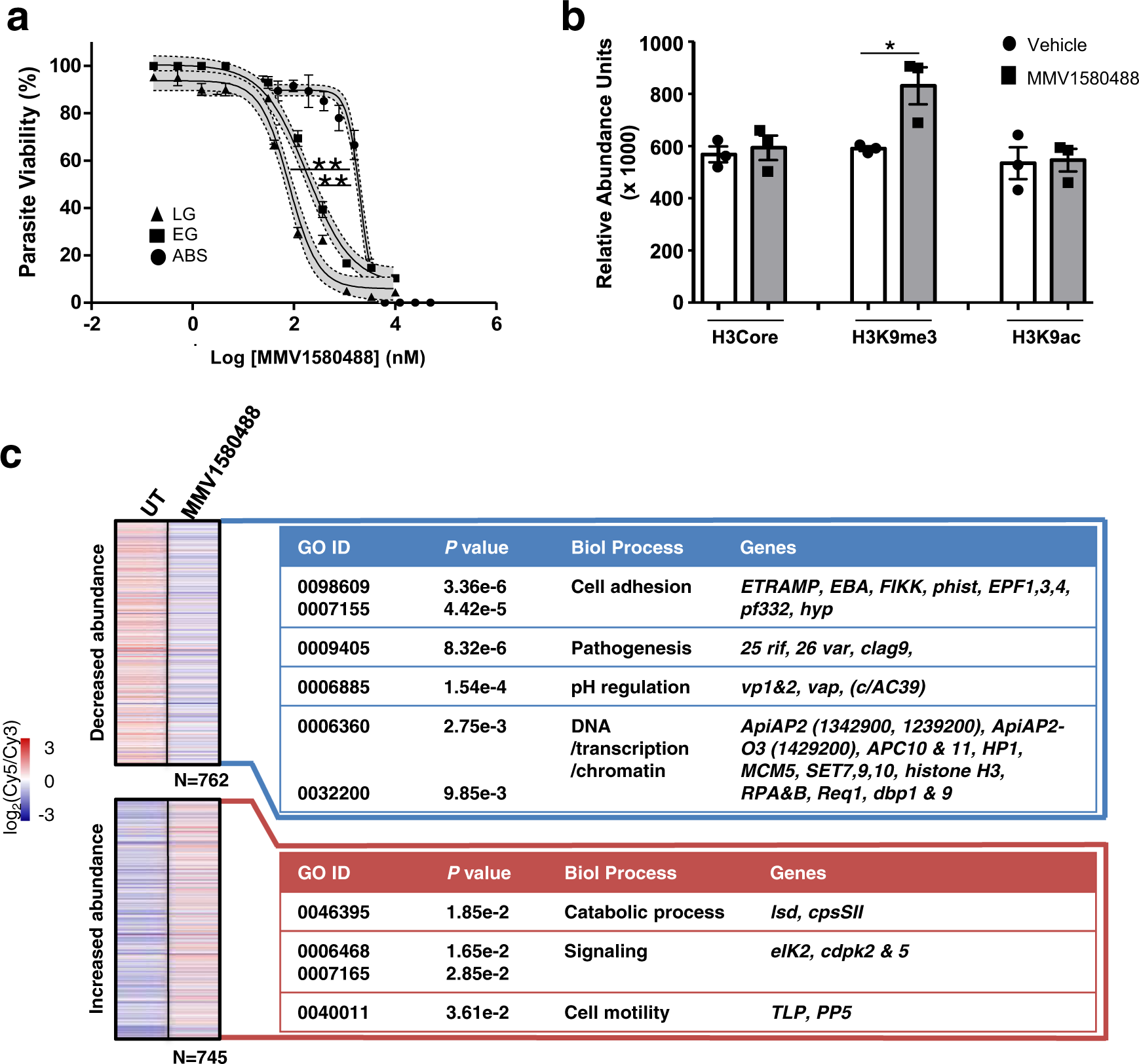
Fig. 6: MMV1580488 (ML324) inhibition of histone demethylation and induction of aberrant gene expression in gametocytes.

a Dose–response analysis of ML324 on asexual parasites (ABS) and early- (stage II/III, EG) or late-stage (LG, stage IV/V) gametocytes on the PrestoBlue® assay. Data are from three independent biological repeats (n = 3), performed in technical triplicates, mean ± S.E indicated. 95% confidence intervals on each point indicated as ribbons for each sigmoidal curve. IC50 ABS: 2.06 ± 0.119 µM; IC50 EG: 0.188 ± 0.029 µM; IC50 LG: 0.077 ± 0.001 µM; **p = 0.0036 ABS vs LG; **p = 0.0052 ABS vs EG, paired, two-tailed t test. b Relative abundance of histone modifications (anti-H3core, anti-H3K9me3 and anti-H3K9ac) for gametocytes treated with ML324 (5 µM) for 24 h. Data are from three independent biological repeats (n = 3), performed in technical triplicates, mean ± S.E indicated. *p = 0.028, paired, two-tailed t test. c Transcriptome analysis of gametocytes treated ML324 (5 µM) for 24 h indicating transcripts with significant differential expression (log2 FC > 0.5 increased (red) or decreased (blue) compared to control untreated parasites). GO annotations on biological process level indicated for the increased or decreased abundance gene sets (Fisher’s exact test, two-tailed, exact p values provided on figure per GO term; gene names indicated in Supplementary Data 4).