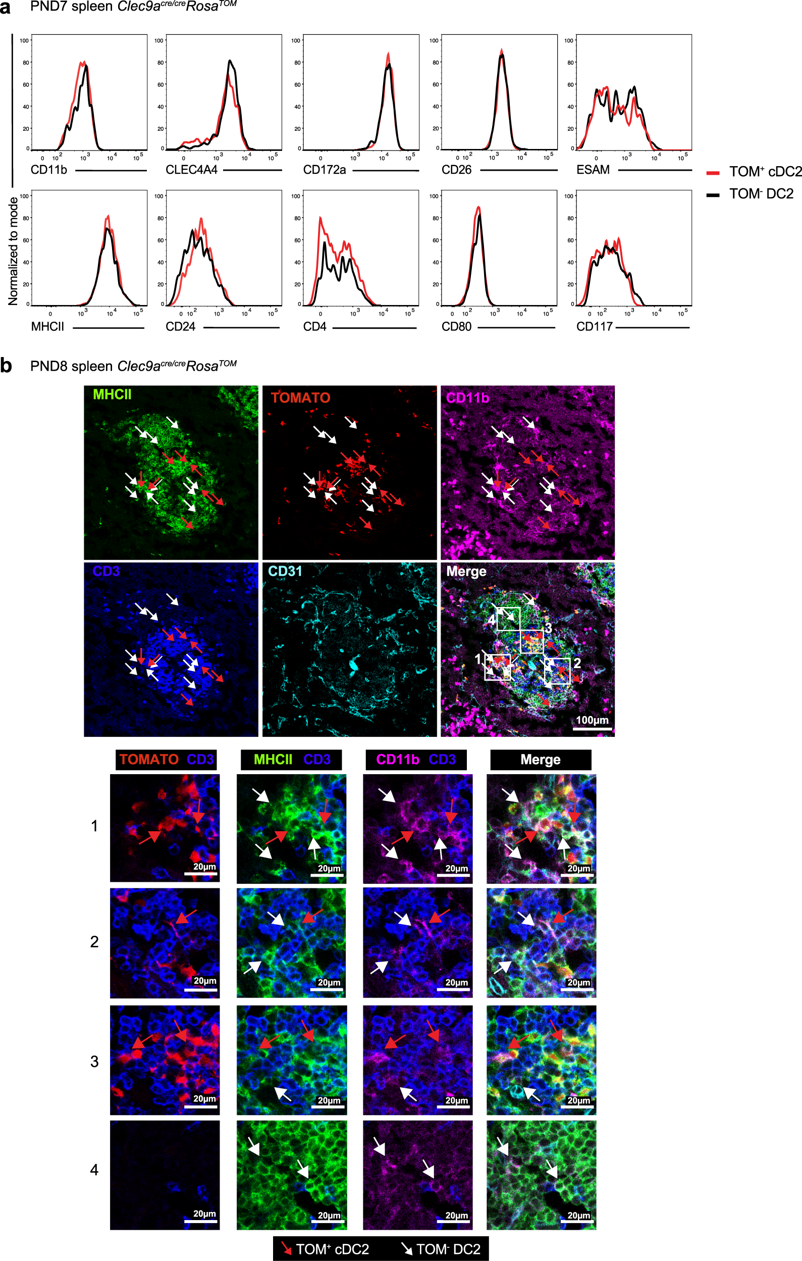
Fig. 3: TOM− DC2 phenotypically resemble TOM+ cDC2.

a TOM+ cDC2 and TOM− DC2 from 1-week-old Clec9acre/creRosaTOM mice were analyzed for expression of the indicated surface markers. Data are representative of at least two independent experiments with four to seven mice. b Spleens from PND8 Clec9acre/creRosaTOM mice were analyzed for expression of CD31 (cyan), CD3 (blue), MHCII (green), TOMATO (red), and CD11b (magenta) by microscopy. Numbered inset squares were magnified on the bottom panels TOM+ cDC2 (red arrows) or TOM− DC2 (white arrows) were identified. Data are representative of two independent experiments with three biological replicates.