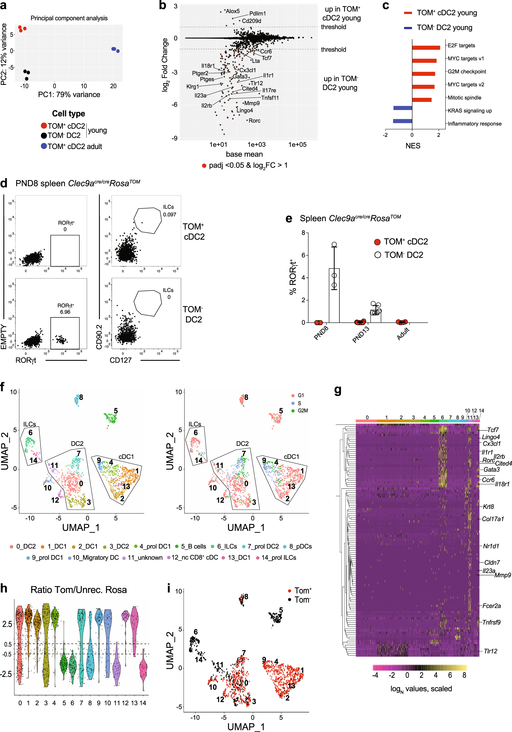
Fig. 4: TOM+ cDC2 and TOM− DC2 in early life are transcriptionally identical.

a–c TOM− DC2 and TOM+ cDC2 from 8-day-old and TOM+ cDC2 from adult Clec9acre/creRosaTOM mice were sorted and analyzed by mRNA sequencing. a Principal component analysis (PCA) of the top 500 most variable genes across all samples. Dots represent biological replicates. b Pairwise comparison of TOM+ cDC2 and TOM− DC2 from 8-day-old mice. c Normalized enrichment score (NES) of gene sets enriched in TOM+ cDC2 (red) and TOM− DC2 (blue) from 8-day-old mice. d TOM− DC2 and TOM+ cDC2 from 8-day-old Clec9acre/creRosaTOM mice were analyzed by flow cytometry for RORγt, CD90.2, and CD127 expression. Data are representative of three biological replicates. e The percentage of RORγt+ cells within TOM+ cDC2 and TOM- DC2 in Clec9acre/creRosaTOM mice at the indicated ages is shown (n = 3, PND8; n = 6, PND13; n = 4, adult). Each dot represents one mouse, horizontal bars represent mean, error bars represent SD. f, g CD19−MHCII+ cells from spleen of 9-day-old Clec9acre/creRosaTOM mice were sorted after gating out F4/80high macrophages and subjected to scRNA-Seq. f UMAP display of 1788 cells analyzed by unsupervised graph-based clustering with Seurat algorithm to indicate cluster identity (left) and cell cycle status (right) within clusters. g Heatmap displaying expression of genes enriched in TOM−DC2 compared to TOM+ cDC2 in bulk mRNA sequencing (Fig. 4b) among scRNA-Seq clusters. h, i The ratio of normalized Tomato reads per cell to normalized reads per cell of the predicted transcript of the unrecombined ROSA locus was calculated (h) and cells with a ratio > 0.5 were identified as Tom+, whereas cells with a ratio <−0.5 were identified as Tom−. i Tom+ and Tom− cells visualized on the UMAP display. Source data are provided as a Source Data file.