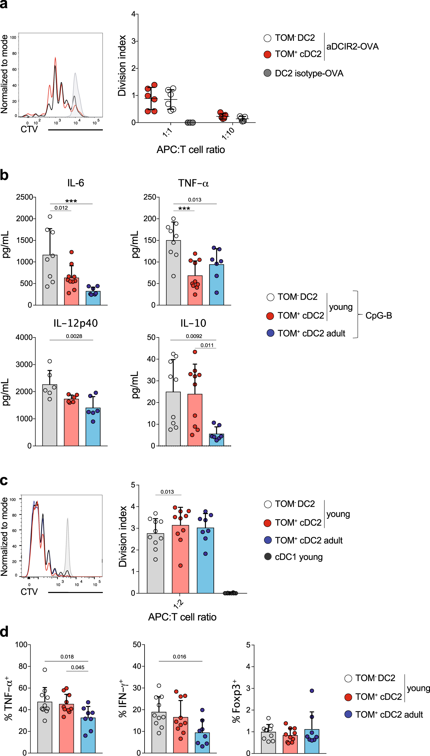
Fig. 6: Early-life cDC2 induce distinct T-cell responses upon targeted antigen delivery compared to adult-life cDC2.

a 2-Week-old Clec9acre/+RosaTOM mice were injected i.p. with aDCIR2-OVA or isotype-OVA control antibody. After 12 h, TOM+ cDC2 and TOM− DC2 were sorted and co-cultured with OT-II cells for 3.5 days. CTV dilution (left) and division index of OT-II cells after co-culture with the indicated DC2 populations (right) are shown (n = 6, 1:1 ratio; n = 5, 1:10 ratio; n = 3, isotype-OVA). b TOM+ cDC2 and TOM− DC2 from 2-week-old and TOM+ cDC2 from adult Clec9acre/+RosaTOM mice were sorted and stimulated with CpG-B. Cytokine production was analyzed 18−20 h later. Each dot represents a biological replicate from 4 (IL-6, TNF-α, and IL-10) or two (IL-12p40) independent experiments. c, d 2-Week-old and adult Clec9acre/+RosaTOM mice were injected i.p with anti-DCIR2-OVA antibody plus CpG-B. After 12 h DC populations were sorted and co-cultured with OT-II T cells as in a. c CTV dilution (left) and division index (right) of OT-II cells after co-culture with the indicated DC populations (n = 10, 2-week-old; n = 8, adult and cDC1 from 2-week-old mice). d Percentage of TNF-α, IFN-γ, and Foxp3-positive cells within proliferated OT-II cells (n = 10, 2-week-old; n = 8, adult). Each dot represents one biological replicate from at least three independent experiments, horizontal bars represent mean, error bars represent SD. ***p < 0.001. Statistical analysis was performed using two-tailed paired t-test (comparing TOM−DC2 and TOM+ cDC2 groups) or one-way ANOVA (comparing 2-week-old and adult groups). Only statistically significant comparisons are indicated. Source data are provided as a Source Data file.