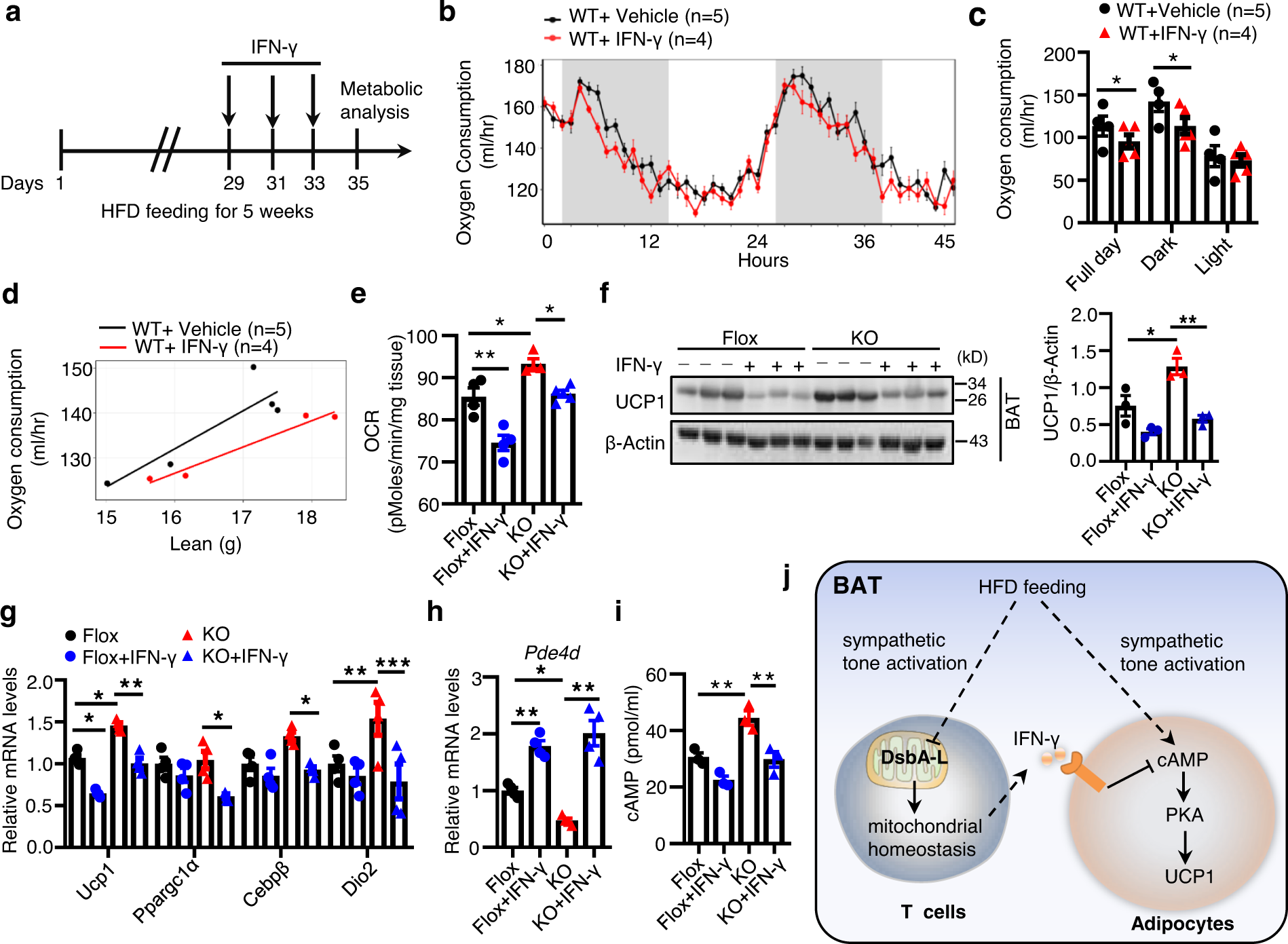
Fig. 7: Administration of IFN-γ reverses the enhanced BAT thermogenesis in HFD-Fed DsbA-LCD4-KO mice.

a Schematic for IFN-γ dosing and metabolic analyses IFN-γ (100 μg/kg) was injected intraperitoneally every other day for the last week. b The oxygen consumption of wild-type mice fed an HFD for 5 weeks with (n = 4) or without IFN-γ (n = 5) administration for the last week. c The average oxygen consumption shown in b. d ANCOVA analyses of average VO2 (ml/h) in c by lean mass were shown. e The basal OCR of BAT collected from DsbA-LCD4-KO mice and control littermates fed an HFD for 5 weeks with (n = 4–5/group) or without IFN-γ (n = 4/group) treatment for the last week. f Western blot analyses of PGC1α and UCP1 levels in BAT of DsbA-LCD4-KO mice and control littermates fed an HFD for 5 weeks with or without IFN-γ treatment for the last week. (n = 3/group). g mRNA levels of thermogenic genes in BAT of DsbA-LCD4-KO mice and control littermates fed an HFD for 5 weeks with or without IFN-γ treatment for the last week. (n = 4/group). h The mRNA levels of PDE4D in BAT of DsbA-LCD4-KO mice and control littermates fed an HFD for 5 weeks with or without IFN-γ treatment for the last week. (n = 4/group). i cAMP levels accumulated in BAT of DsbA-LCD4-KO mice and control littermates fed an HFD for 5 weeks with or without IFN-γ treatment for the last week. (n = 3/group). j A proposed model of the mechanism by which T cell DsbA-L regulates energy expenditure in BAT. A diet-induced signal stimulates the sympathetic nerve system and downstream cAMP-PKA activation to promote UCP1 expression in BAT. Meanwhile, HFD feeding leads to decreased DsbA-L expression in BAT-resident T cells. DsbA-L deficiency blocks T cell mitochondrial function and decreases IFN-γ-producing Th1 and CD8+ T cells accumulation in BAT. IFN-γ could act on brown adipocytes and inhibit UCP1 expression and cAMP accumulation via promoting PDE4D expression. Decreased IFN-γ production in BAT thus contributes to enhanced diet-induced BAT thermogenic capacity and alleviating over obesity. Data shown are representative of three independent experiments. All data are presented as mean ± SEM. Statistical values p < 0.05 (*), p < 0.01 (**), p < 0.001 (***) are determined by ANOVA adjusted for multiple comparisons (e, f (right panel), g–i) or ANCOVA test (c). Source data are provided as a Source Data File.