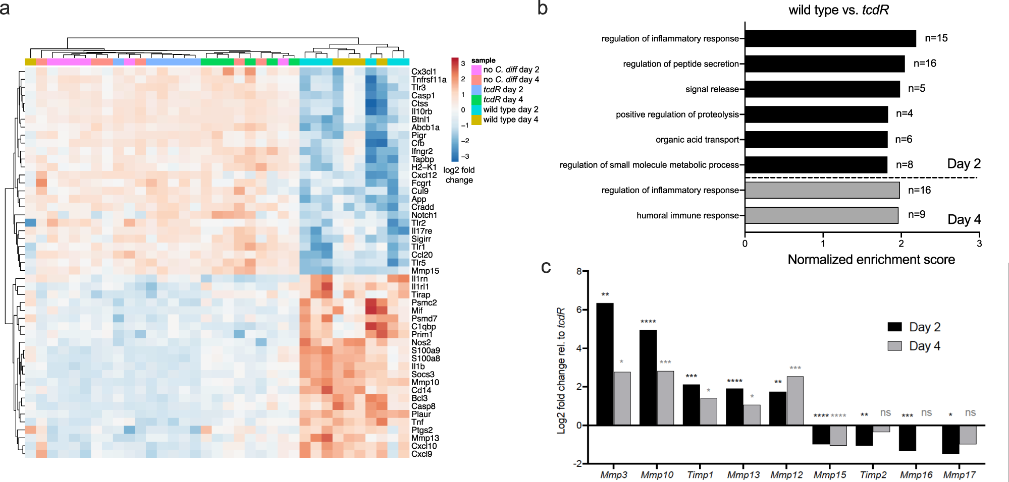
Fig. 3: C. difficile induces expression of numerous transcripts associated with inflammation and ECM degradation.

a Heatmap of the top 50 differentially regulated transcripts (by adj. p-value) in the ceca of uninfected control (no C. diff), wild type, and tcdR mice (n = 5–6 mice per group per day). b Gene set enrichment analysis of the differentially expressed genes in wild type mice relative to tcdR mice. c Log2 fold changes of various Mmps and associated transcripts from wild type vs. tcdR mouse ceca. Significance for all transcripts except Mmp3 was determined using differential expression analysis within the NanoString nSolver Advanced analysis software (log2 fold change ±1 and adjusted p < 0.05). Mmp3 expression levels were determined via qRT-PCR on cDNA generated from the same RNA used in the NanoString analysis, and individual data points can be seen in Supplementary Fig. 6c (Kruskal–Wallis with Dunn’s correction for multiple comparisons). *p < 0.05, **p < 0.01, ***p < 0.001, ****p < 0.0001.