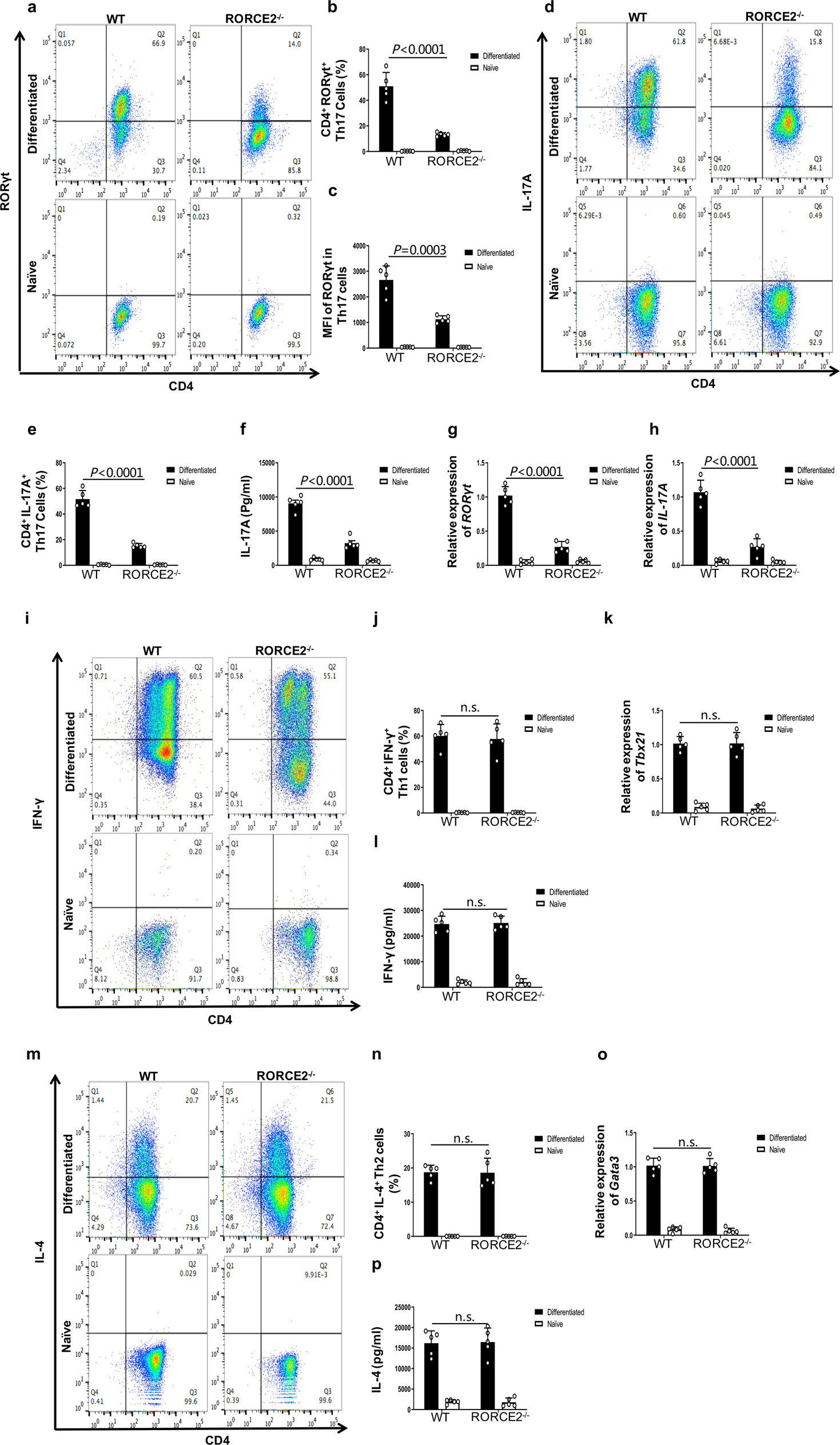
Fig. 3: RORCE2 deficiency inhibits Th17 cell polarization in vitro.

a Naïve splenic CD4+ T cells from RORCE2−/− or WT mice were stimulated under Th17-polarizing conditions for 5 days. The frequency of CD4+RORγt+ Th17 cells was measured by flow cytometry. b, c Summaries for the percentages of CD4+RORγt+ Th17 cells (b) and MFI of RORγt in Th17 cells (c) generated from RORCE2−/− and WT mice on day 5 after in vitro polarization are shown. d Naïve splenic CD4+ T cells from RORCE2−/− or WT mice were stimulated under Th17-polarizing conditions for 5 days. The frequency of CD4+IL-17A+ Th17 cells was measured by flow cytometry. e Summaries for the percentages of CD4+IL-17A+ Th17 cells generated from RORCE2−/− and WT mice on day 5 after in vitro polarization are shown. f IL-17A production in culture supernatants was measured by ELISA. g, h Relative expressions of RORγt (g) and IL-17A (h) genes in Th17-polarized cells were measured by RT-qPCR. i–p Naïve splenic CD4+ T cells from RORCE2−/− or WT mice were polarized under Th1- or Th2-polarizing conditions, and frequencies of Th1 (i and j) and Th2 (m and n) cells were analyzed by flow cytometry on day 6 after differentiation. Relative expression of the Tbx21 (k) or Gata3 (o) gene in Th1- or Th2-polarized cells was analyzed by RT-qPCR. The indicated cytokine production in cell culture supernatants was measured by ELISA (l and p). Mean ± SEM are shown, n = 5 independent experiments, unpaired two-tailed Student’s t-test (b, c, e–h, j–l, n–p). Experimental mice were between 8 and 12 weeks of age, with no preference to gender and were maintained on a C57BL/6 background. Source data are provided as a Source Data file.