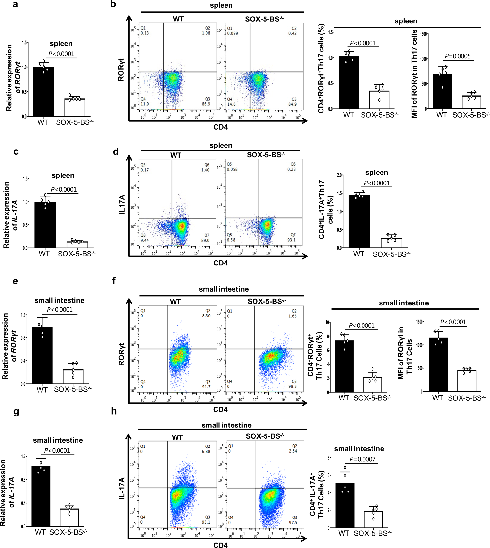
Fig. 7: SOX-5-BS deletion in RORCE results in reductions in RORγt expression and Th17 cell numbers in vivo.

a Relative mRNA expression of RORγt gene in splenic CD4+ T cells from indicated mice. b Frequencies of CD4+RORγt+ Th17 cells in splenic CD4+ T cells from indicated mice. The MFI of RORγt in Th17 cells was also analyzed and summarized. c Relative mRNA expression of IL-17A gene in splenic CD4+ T cells from indicated mice. d Frequencies of CD4+IL-17A+ Th17 cells in splenic CD4+ T cells from indicatded mice. e Relative mRNA expressions of RORγt gene in LP CD4+ T cells from the small intestine of indicated mice. f RORγt+ Th17 frequencies in CD4+CD45+ Lin+ lymphocyte population and MFI of RORγt in Th17 cells from LP of small intestine of indicated mice. g Relative mRNA expressions of IL-17A gene in LP CD4+ T cells from the small intestine of indicated mice. h IL-17A+ Th17 frequencies in CD4+CD45+ Lin+ lymphocyte population from LP of small intestine of indicated mice. Mean ± SEM are shown, n = 5 independent experiments, unpaired two-tailed Student’s t-test (a–h). Experimental mice were between 8 and 12 weeks of age, with no preference to gender and were maintained on a C57BL/6 background. Source data are provided as a Source Data file.