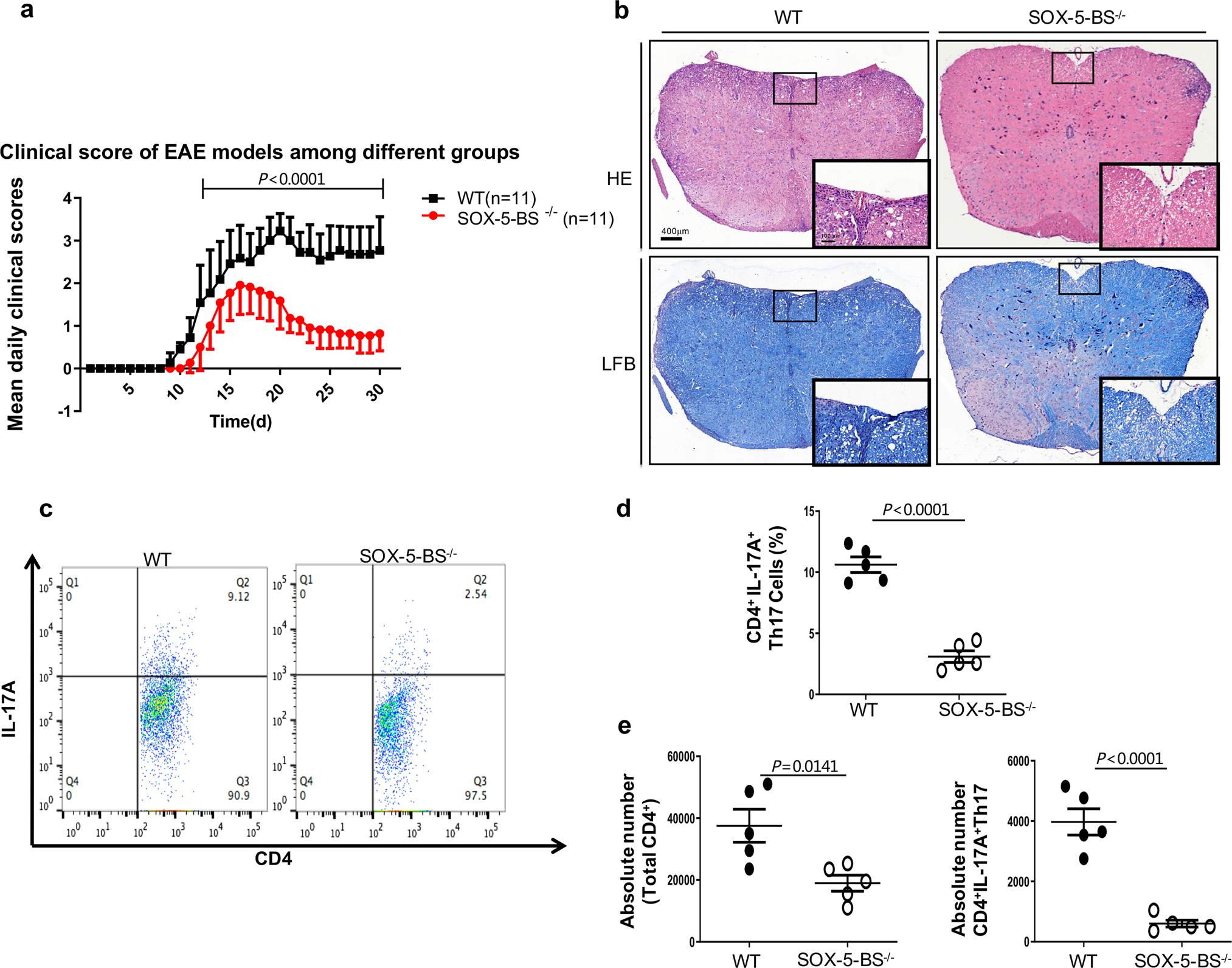
Fig. 9: SOX-5-BS deletion reduces the severity of EAE.

a Mean daily clinical scores for SOX-5-BS−/− and WT mice after EAE induction are shown (two-way analysis of variance (ANOVA), n = 11 biological independent animals). b Spinal cords collected on day 30 from indicated mice were stained with hematoxylin and eosin (HE) or luxol fast blue (LFB) to assess inflammation and myelin content, respectively. The outlines indicate the inflammatory or demyelinated foci. Scale bars, 400 or 100 µm (magnified panels). c, d On day 30 after EAE induction, CD4+ T cells among the leukocytes isolated from spinal cord of indicated mice were gated and further analyzed to determine the frequencies of CD4+IL-17A+ Th17 cells. e Absolute numbers of spinal cord-infiltrated CD4+IL-17A+ Th17 and total CD4+ T cells were evaluated by flow cytometry. Mean ± SEM are shown, n = 5 biological independent animals, unpaired two-tailed Student’s t-test (d and e). Experimental mice were between 10 and 12 weeks of age, with no preference to gender and were maintained on a C57BL/6 background. Source data are provided as a Source Data file.