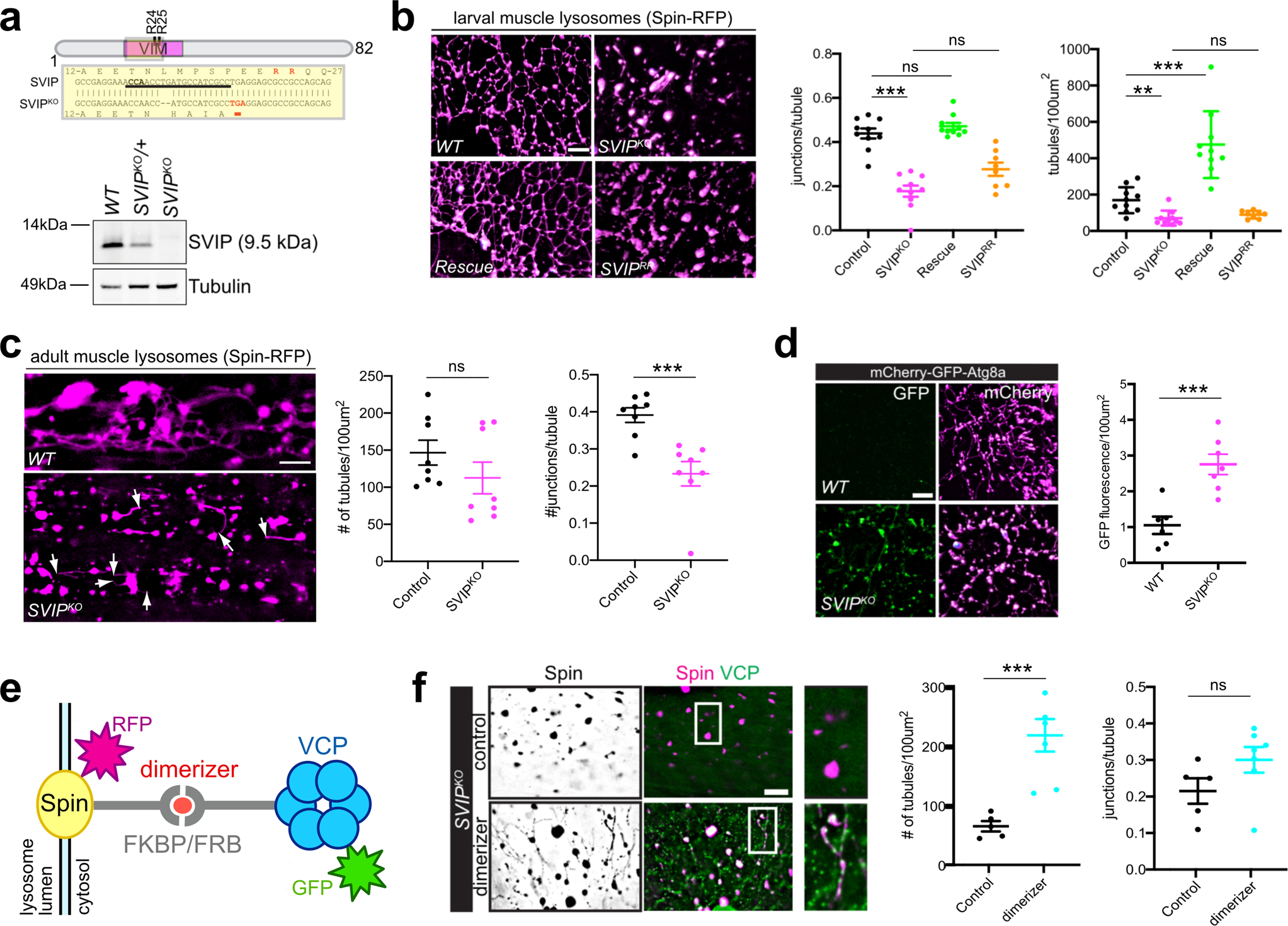
Fig. 2: SVIP-dependent VCP recruitment to lysosomes is required for lysosome integrity and function.
From: SVIP is a molecular determinant of lysosomal dynamic stability, neurodegeneration and lifespan

a Schematic of SVIPKO mutant generated by CRISPR (top) and western blot analysis of SVIP protein levels in wild type (WT), SVIPKO heterozygous and SVIPKO homozygous mutants (bottom). b Representative images of Spin-RFP in 3rd instar larval muscles for the indicated genotypes. Quantification (right) for indicated genotype for tubule complexity (junctions per tubule) and tubule density (tubules/100 µm2). (n = 10 muscle cells examined over five independent animals). c Representative images of Spin-RFP in 1-week-old adult abdominal muscles for the indicated genotypes. Quantification as in b. (n = 8 muscle cells examined over four independent animals). d Representative images of mCherry-GFP-Atg8a (autophagy sensor) in wild type (WT) and SVIPKO larval muscles. Quantification at right. (n = 7 muscle cells examined over three independent animals). e Cartoon diagram of FKBP-FRP dimerization system (components as indicated). f Representative images of FKBP-Spin-mCherry and FRB-VCP-Venus localization in the absence (control) or presence of B/B dimerizer. Quantification at right as in b. (n = 6 muscle cells examined over three independent animals). Scale bars, 5 μm. See also Supplementary Fig. S2. Data presented as mean and SEM. Student’s t-test for individual comparisons (*p < 0.05; **p < 0.01; ***p < 0.001). ANOVA for multiple comparisons (*p < 0.05; **p < 0.01; ***p < 0.001).