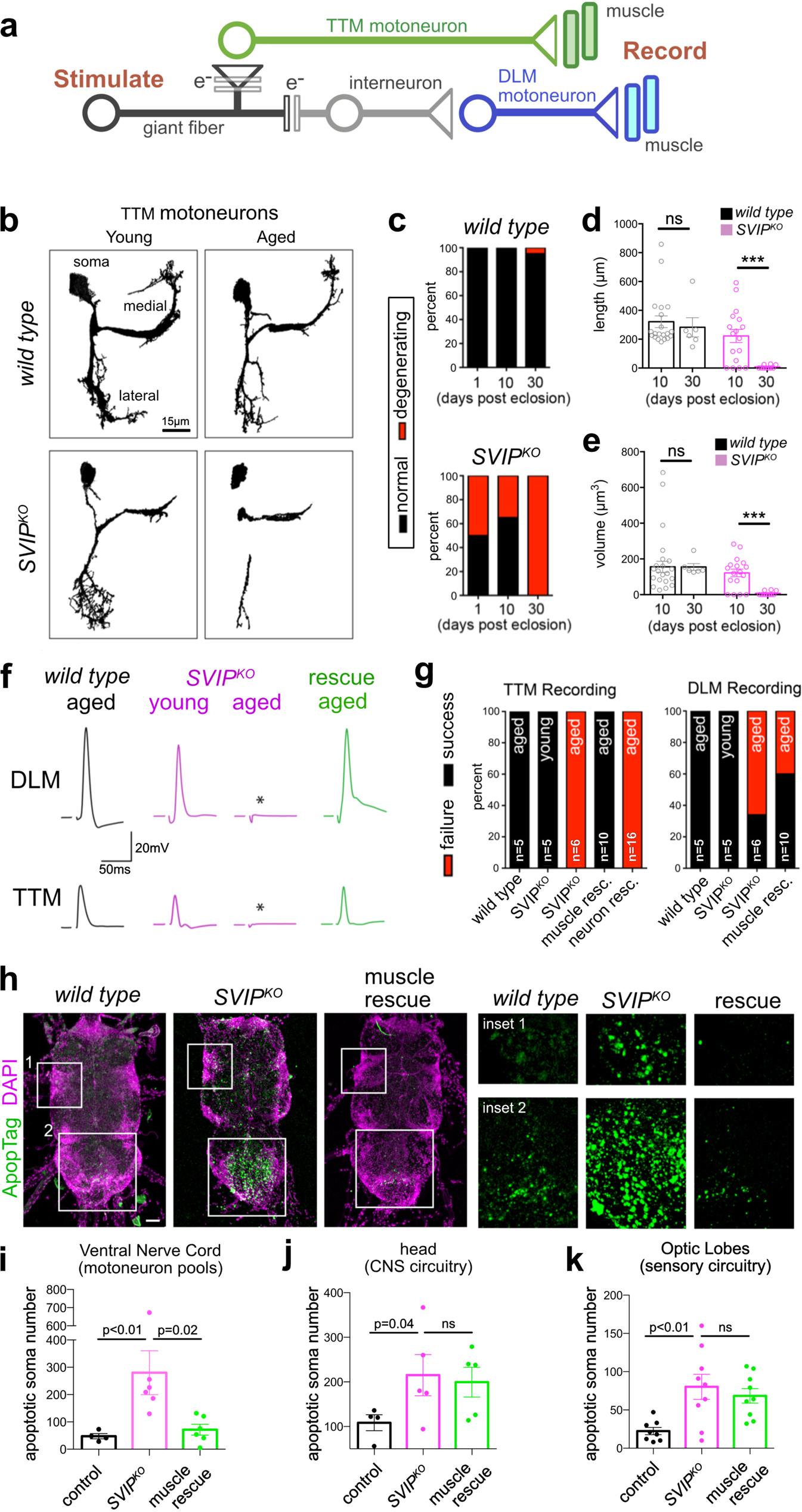
Fig. 6: Neurodegeneration in the SVIPKO and cell non-autonomous muscle rescue.
From: SVIP is a molecular determinant of lysosomal dynamic stability, neurodegeneration and lifespan

a Diagram of the giant fiber neural circuit inclusive of the giant fiber residing in the animal head (gf) the PSI interneuron (int, gray), the DLM (blue), and TTM (green) motoneurons and muscles. Synaptic connections are indicated as electrical (e−, parallel lines), chemical (triangle), or mixed (superimposition of triangle and parallel lines). b Representative images of wild type and SVIPKO TTM motoneurons at 10 days (young) and 30 days (aged). c Quantification of the percentage of total visualized motoneurons that showed evidence of degeneration (see main text) (WT 10 days n = 20 cells examined over 10 independent animals, SVIPKO 10 days n = 17 cells examined over nine independent animals, WT 30 days n = 6 cells examined over 5 independent animals, SVIPKO 30 days n = 9 cells examined over 9 independent animals). d, e Quantification of TTM dendrite morphology including primary dendrite length (d), dendrite volume (e). f Representative recordings from muscles innervated by the DLM motoneuron (top) or TTM motoneuron (bottom). Ages as in b. Stimulus artifact removed for clarity. g Quantification of NMJ recordings for indicated muscles and genotypes (TTMn: WT old n = 5 animals, SVIPKO young n = 5 animals, SVIPKO old n = 6 animals, muscle rescue old n = 10 animals, MN rescue n = 16 animals; DLM: WT old n = 5 animals, SVIPKO young n = 5 animals, SVIPKO old n = 6 animals, muscle rescue old n = 10 animals). h Apoptag (green) and DAPI (magenta) staining of ventral nerve cords in the genotypes indicated. Insets are shown at right. Scale bar 70 µm. i–k Quantification of apoptotic soma in the ventral nerve cord (i control n = 4 animals, SVIPKO n = 4 animals, rescue n = 6 animals), head (j control n = 4 animals, SVIPKO n = 4 animals, rescue n = 6 animals) (j) and optic lobe (k, subset of the head; control n = 8 optic lobes examined over four independent animals, SVIPKO n = 9 optic lobes examined over five independent animals, rescue n = 9 optic lobes examined over 5 independent animals). See also Supplementary Fig. S6. Data presented as mean and SEM. Student’s t-test for individual comparisons (*p < 0.05; **p < 0.01; ***p < 0.001). ANOVA for multiple comparisons (*p < 0.05; **p < 0.01; ***p < 0.001).