Fig. 7: VCP disease mutation abrogates SVIP–VCP interaction.
From: SVIP is a molecular determinant of lysosomal dynamic stability, neurodegeneration and lifespan

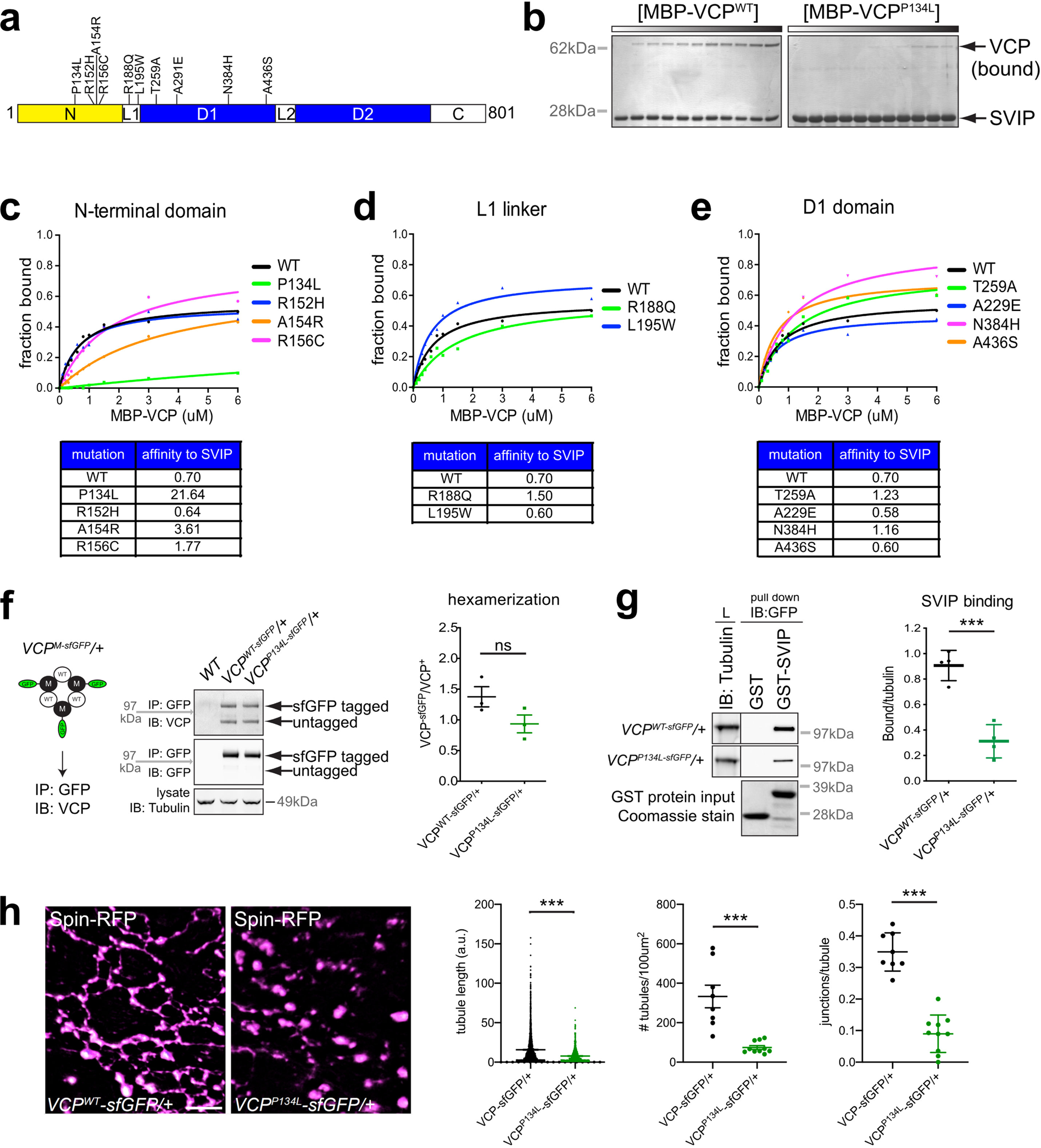
a Schematic of VCP with relative positions of disease-relevant mutations. b In vitro binding titration assay of GST-SVIP with MBP-VCPWT and MBP-VCPP134L recombinant proteins. c–e Binding curves of GST-SVIP with each MBP-VCP mutant as indicated. Affinities are listed in the tables for each mutant. f Co-immunoprecipitation of endogenously expressed VCP and VCP-sfGFP (transheterozygote). Diagram of hexameric VCP protein with proposed SVIP (green) binding at left. Quantification at right. (n = 3 independent experiments). g In vitro binding assay with recombinant GST-SVIP and VCP-sfGFP protein lysates extracted from whole flies. Quantitation of the amount of VCP-sfGFP protein bound to GST-SVIP. (n = 3 independent experiments). h Representative images of Spin-RFP in VCPwt and VCPP134L mutants. Quantification at right. (n = 8 muscle cells examined over four independent animals). Data presented as mean and SEM. Student’s t-test for individual comparisons (*p < 0.05; **p < 0.01; ***p < 0.001).