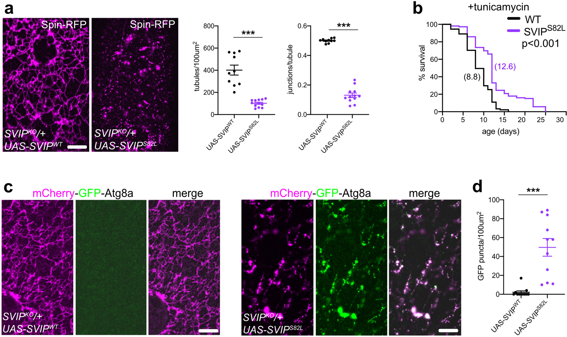
Fig. 9: SVIP variant that disrupts lysosome integrity and function.
From: SVIP is a molecular determinant of lysosomal dynamic stability, neurodegeneration and lifespan

a Representative images of Spin-RFP (lysosomes) in 3rd instar larval Drosophila muscles for the genotypes indicated. At right, quantification of tubule density (tubules/100 µm2) and junctions per tubule. (n = 10 muscle cells examined over five independent animals). b Lifespan of WT (n = 91) and SVIPS82L (n = 106) flies fed tunicamycin (p < 0.0001). c, e Representative images of mCherry-GFP-Atg8a (autophagy sensor) in 3rd instar larval Drosophila muscles for the genotypes indicated. d Quantification of data from c. (n = 10 muscle cells examined over five independent animals). Scale bars, 5 μm. See also Supplementary Fig. S8 and Supplementary Movies S1 and S2. Data presented as mean and SEM. Student’s t-test for individual comparisons (***p < 0.001).