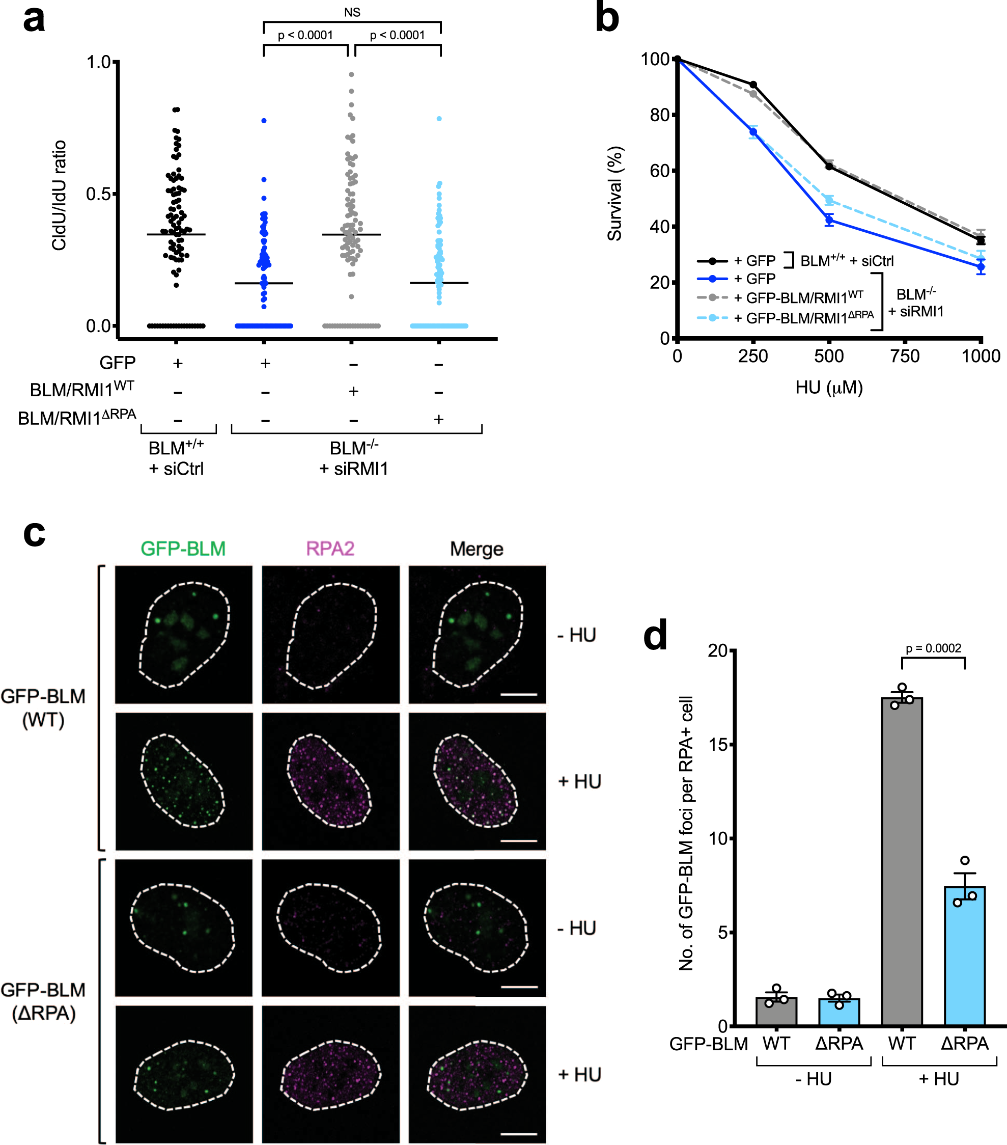
Fig. 5: RPA-binding is required for the role of the BTR complex in response to DNA replication stress.

a Quantification of CldU/IdU tract length ratios in DNA fiber assays showing that RPA-binding by BLM and RMI1 is required for replication fork restart (n = 3, one representative experiment shown). At least 100 DNA fibers were analyzed per sample. Significance was determined using the two-sided Mann–Whitney U test. b Colony survival assays showing RPA-binding by BLM and RMI1 is required for HU resistance (n = 3, error bars denote SEM). Cells were treated with the indicated doses of HU for 24 h. c Immunofluorescence confocal microscopy images of the indicated proteins, demonstrating that the RPA-binding BLM mutant (ΔRPA) is defective in its ability to form foci that colocalize with RPA2 in response to replication stress. Cells were treated where indicated with 2 mM HU for 24 h. d Quantification of the number of WT and ΔRPA GFP-BLM foci in the experiment shown in c). Significance was determined using the two-sided unpaired t test (n = 3, error bars denote SEM).