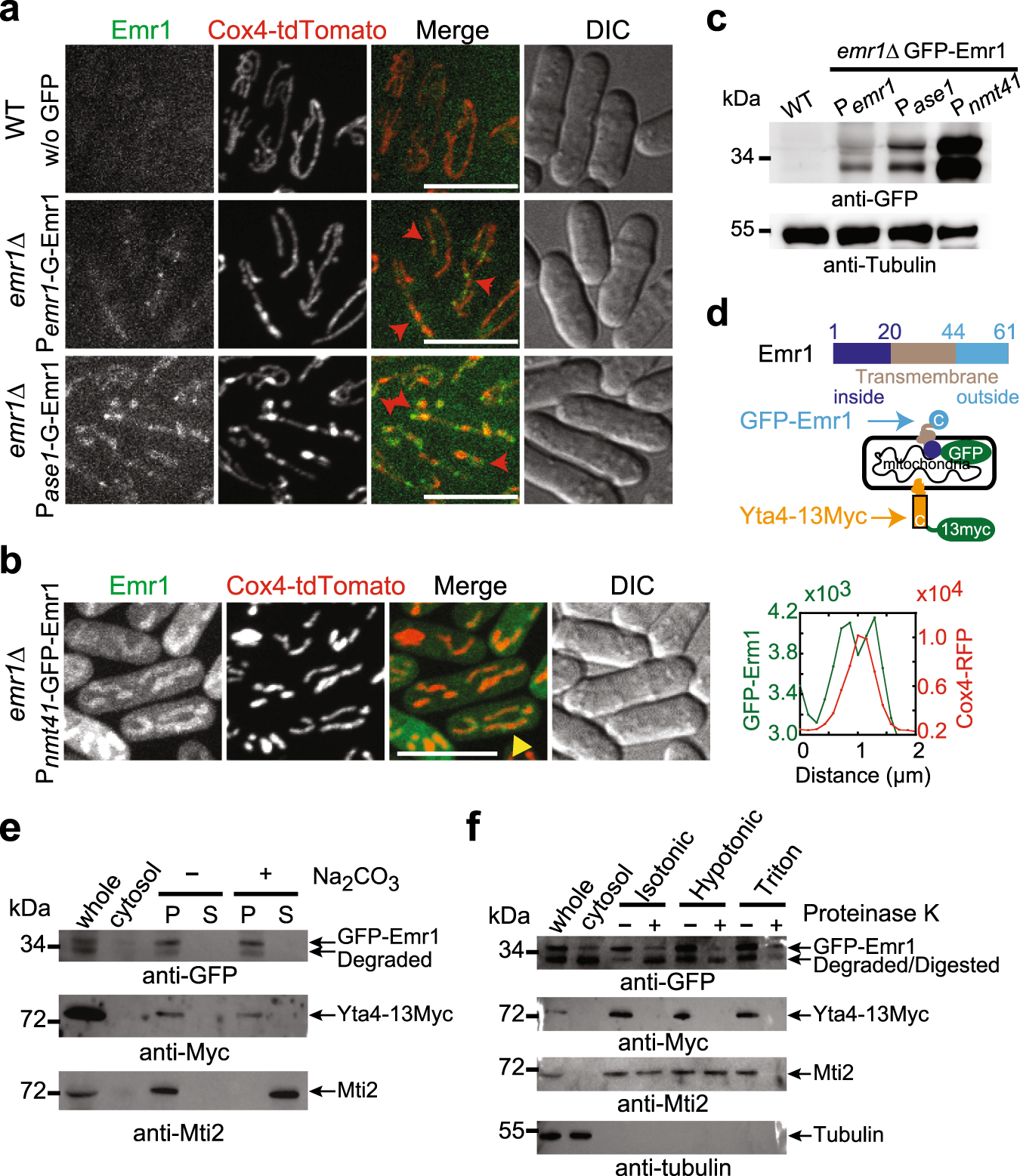
Fig. 2: Emr1 is a mitochondrial outer membrane protein.

a Maximum projection images of WT cells expressing only Cox4-tdTomato or emr1Δ cells expressing Cox4-tdTomato and GFP-Emr1 either from emr1’s own promoter (Pemr1) or an ase1 promoter (Pase1). Emr1 localized along mitochondria and enriched at some places as foci (red arrows) (See supplementary Fig. 2 for all Z-stack images). Scale bar, 10 μm. b Maximum projection images of emr1Δ cells expressing Cox4-tdTomato and GFP-Emr1 from the nmt41 promoter (Pnmt41) in EMM5S medium without thiamine. Line-scan intensity measurement was performed perpendicularly along the mitochondria marked by the yellow arrowhead and the measurement data is shown as a plot graph on the right of the image. Scale bar, 10 μm. c Western blotting assays. The expression levels of GFP-Emr1 as shown in a and b were analyzed by western blotting with antibodies against GFP and tubulin, respectively. d Domain structure of Emr1. A diagram illustrates the localization of GFP-Emr1 and Yta4-13Myc (Msp1 in budding yeast, containing a transmembrane domain at the N-terminus) on the mitochondrial outer membrane. C indicates the C-termini of proteins. e Carbonate extraction of isolated mitochondria from cells expressing GFP-Emr1 and Yta4-13Myc. whole and cytosol indicates whole-cell lysate and the cytosol fraction from mitochondria isolation, respectively; P and S indicate insoluble membrane and soluble fractions, respectively; − and + indicate the absence and presence of sodium carbonate, respectively. Similar to Yta4-13Myc, GFP-Emr1 is present in the insoluble membrane fractions. Mti2 is a mitochondrial matrix protein. Western blotting assays were performed with antibodies against GFP, Myc, and Mti2, respectively. f Proteinase K digestion assays. whole and cytosol indicate whole-cell lysate and the cytosol fraction from mitochondria isolation, respectively. Isolated mitochondria from cells expressing GFP-Emr1 and Yta4-13Myc were incubated in the isotonic buffer (indicated as Isotonic), hypotonic buffer (indicated as Hypotonic), or hypotonic buffer containing 1% Triton X-100 (indicated as Triton), followed by digestion with proteinase K. The absence and presence of proteinase K are indicated by − and + , respectively. Western blotting assays were performed with antibodies against GFP, Myc, Mti2, and tubulin, respectively.