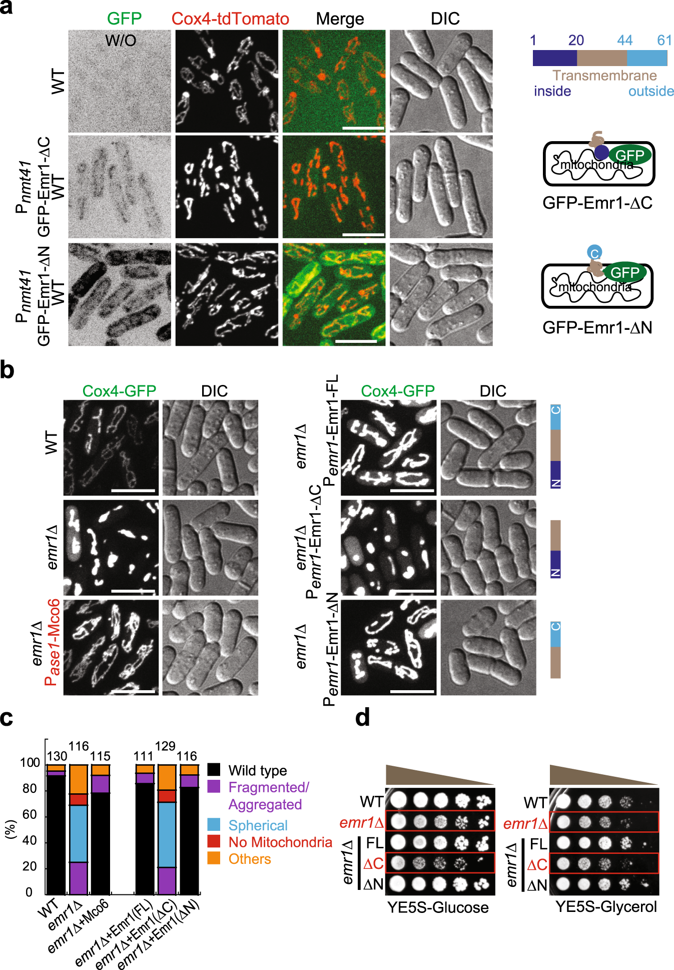
Fig. 3: The C-terminus of Emr1 is required for maintaining proper mitochondrial morphology.

a Maximum projection images of WT cells expressing Cox4-tdTomato and either GFP-Emr1-ΔC or GFP-Emr1-ΔN (from the nmt41 promoter). Note that cells expressing only Cox4-tdTomato did not display signals in the GFP channel (top panel). Domain structures of GFP-Emr1-ΔC (lacking the C-terminus (a.a. 44–61)) and GFP-Emr1-ΔN (lacking the N-terminus (a.a. 1–20)) are shown on the right. Scale bar, 10 μm. b Maximum projection images of the indicated cells expressing Cox4-GFP. Pase1-Mco6 (highlighted in red), the budding yeast homolog of Emr1 expressed from the ase1 promoter; Pemr1-Emr1-FL, full-length Emr1 expressed from its own promoter; Pemr1-Emr1-ΔC, Emr1 lacking the C-terminus (a.a. 44–61) expressed from its own promoter; Pemr1-Emr1-ΔN, Emr1 lacking the N-terminus (a.a. 1–20) expressed from its own promoter. Note that Mco6, Emr1-FL, and Emr1-ΔN, but not Emr1-ΔC, were able to rescue the mitochondrial phenotypes caused by the absence of Emr1. Scale bar, 10 μm. c Quantification of the indicated mitochondrial phenotypes for the cells in b. Cell number observed for quantification is shown on the top of the graph. d Growth assays for the indicated cells. The indicated cells were spotted on YE5S plates containing glucose and YE5S plates containing glycerol after tenfold serial dilution. These results are in agreement with the imaging data shown in b, i.e., Emr1Δ and Emr1-ΔC cells displayed impaired cell growth (highlighted by red rectangles).