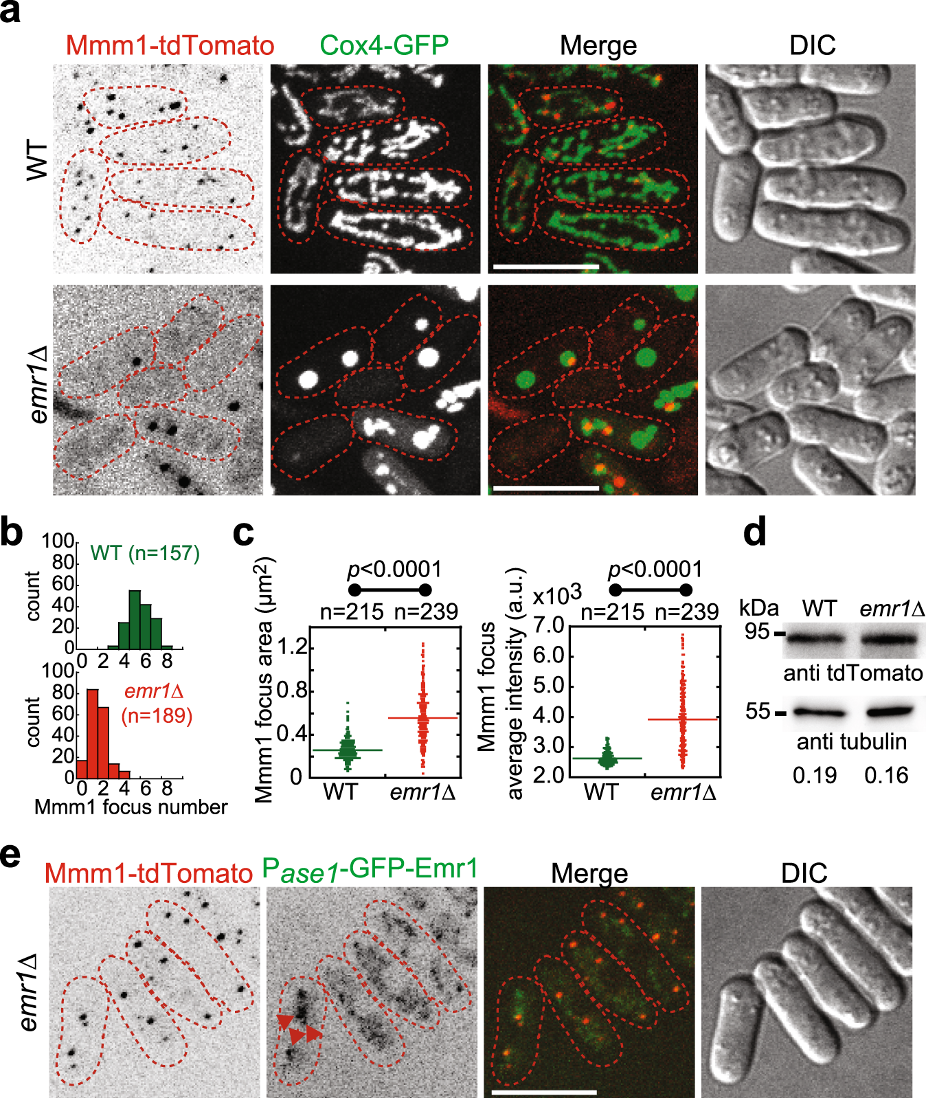
Fig. 5: Emr1 colocalizes with Mmm1 and regulates the number, size, and average intensity of Mmm1 foci.

a Maximum projection images of WT and emr1Δ cells expressing Mmm1-tdTomato (a component of the ERMES complex) and Cox4-GFP. Dashed lines mark the edge of cells. Scale bar, 10 μm. b Histogram of the quantification of Mmm1-tdTomato focus number for WT and emr1Δ cells indicated in a. n indicates the number of cells observed for the quantification. c Quantification of Mmm1-tdTomato area and average intensity, respectively, in WT and emr1Δ cells. Two-sided Student’s t-test was used to calculate p-values (area, p < 0.0001; intensity, p < 0.0001). n indicates the number of foci observed for quantification. d Western blotting analysis of the expression levels of Mmm1-tdTomato in WT and emr1Δ cells. Antibodies against tdTomato and tubulin were used. Number below is the intensity ratio of tdTomato over tubulin. e Maximum projection images of emr1Δ cells expressing Mmm1-tdTomato and GFP-Emr1 (from the ase1 promoter). GFP-Emr1 foci co-localized with Mmm1-tdTomato (indicated by red arrowheads). Dashed lines mark the edge of cells. Note that the number of Mmm1-tdTomato foci significantly increased in the cells (vs. the one in emr1Δ cells). Scale bar, 10 μm.