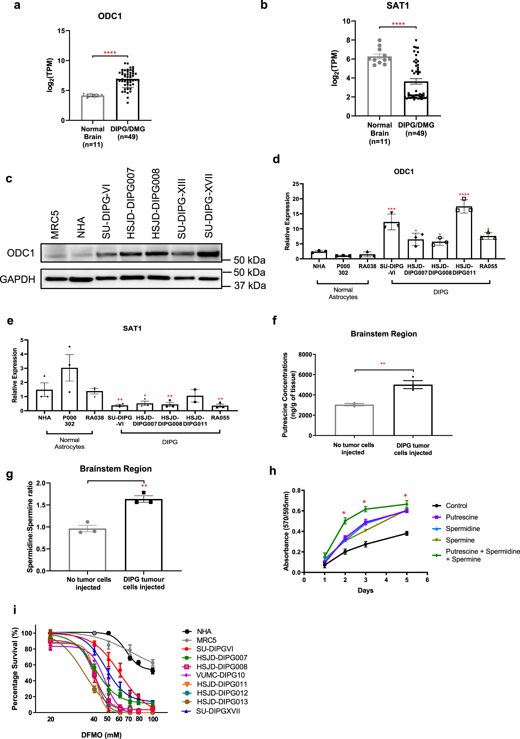
Fig. 1: Polyamine synthesis and catabolic genes in pediatric brain tumors.
From: Dual targeting of polyamine synthesis and uptake in diffuse intrinsic pontine gliomas

Expression of polyamine (a) biosynthetic (p < 0.0001) and (b) catabolic enzyme genes (p < 0.0001) in DIPG (n = 49) compared to normal fetal brain (n = 11). Data were obtained from ZCC/ PRISM Clinical trial and McGill University30. Protein (c) and gene (d) expression of the polyamine biosynthetic gene ODC1, and catabolic gene SAT1 (e) in patient-derived DIPG cell lines. Western blot is representative of two independent experiments. Putrescine concentrations (f) (p = 0.0087) and spermidine to spermine ratio (spd:spm) (g) (p = 0.003) in DIPG tumor injected brainstem region of mouse brain. h Exogenous polyamines were added to HSJD-DIPG007 cells at 10 μM. p-value was calculated by t-tests for control and addition of three polyamines at each time point. Day 2: p = 0.00171. Day 3: p = 0.0115. Day 5: p = 0.0194. (i) Patient-derived DIPG cell lines are sensitive to polyamine synthesis inhibition via DFMO, compared to normal healthy astrocytes (NHA) and normal lung fibroblast (MRC5) cells. Data are presented as mean values ± SEM of three independent experiments. *p < 0.05, **p < 0.01, ***p < 0.001, ****p < 0.0001. a, b, f–h Statistical analysis was performed by two-tailed t tests for normal and DIPG samples. d, e Statistical analysis was performed by one-way ANOVA between normal NHA cells and patient-derived DIPG cell lines. n = 1 from three independent experiments. d NHA vs SU-DIPGVI: p < 0.0001, NHA vs HSJD-DIPG007: p = 0.0478, NHA vs HSJD-DIPG008: p = 0.0239, NHA vs HSJD-DIPG011: p < 0.0001, NHA vs RA055: p = 0.0165. e NHA vs SU-DIPGVI: p = 0.0070, NHA vs HSJD-DIPG007: p = 0.0111, NHA vs HSJD-DIPG008: p = 0.0087, NHA vs RA055: p = 0.0066.