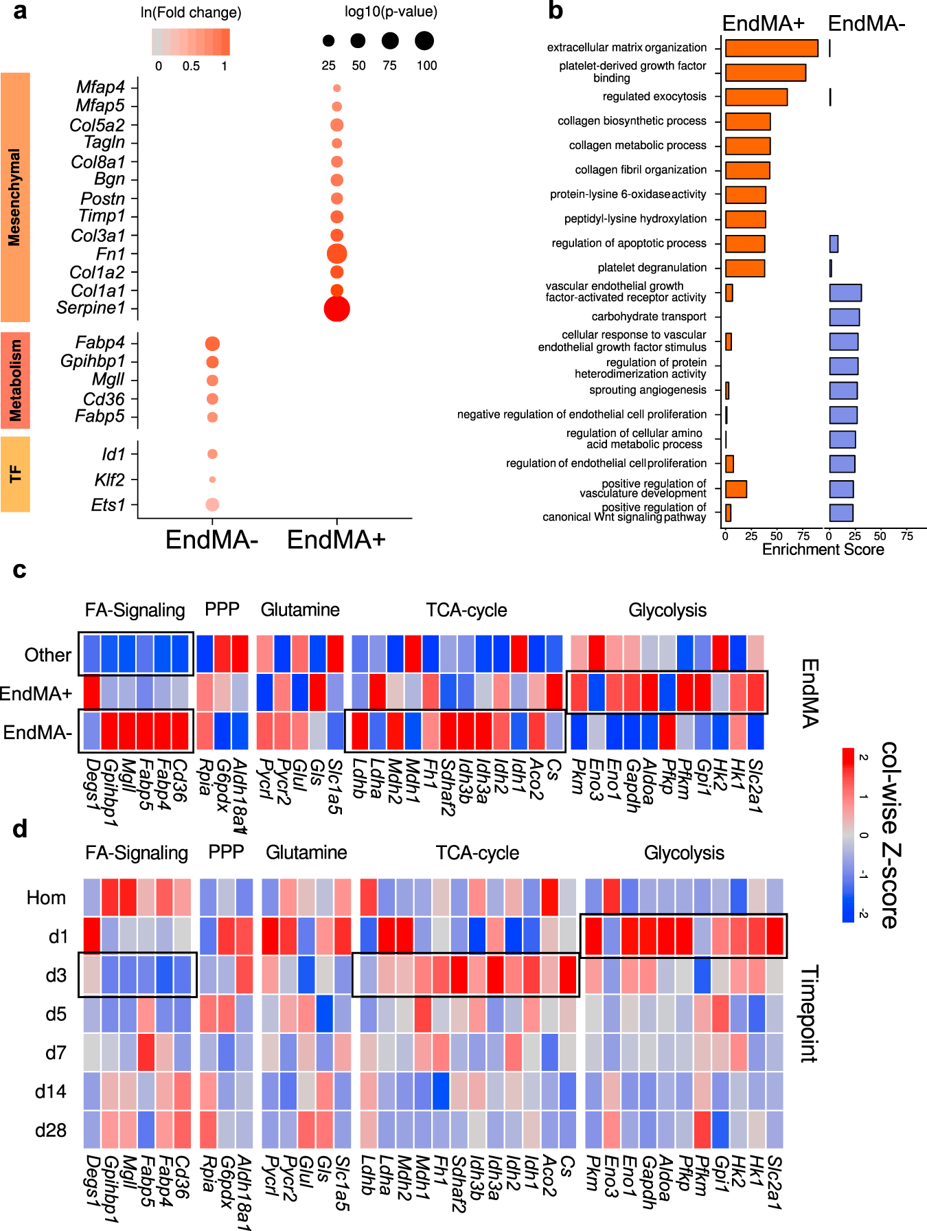
Fig. 3: Activated endothelial cells show distinct transcriptional phenotypes.

a Dot plot showing significant change (Bonferroni adjusted p < 0.05) of various mesenchymal, metabolism, and transcription factor genes in Pecam1+/Cdh5+/Serpine1+/Fn1+ cells (EndMA+) compared to other endothelial cells (Pecam1+/Cdh5+/mesenchymal marker-; EndMA−) cells. Color indicates log-fold change (red to gray), size depicts significance level (log10 p-value). b Top 10 enriched GO-terms ranked by Enrichr’s combined score for genes, significantly upregulated in EndMA+ and EndMA−, respectively. c, d Heatmap showing gene regulation of genes associated with fatty acid (FA) signaling, pentose phosphate pathways (PPP), glutamine metabolism, tricarboxylic acid (TCA) cycle and glycolysis pathway comparing EndMA+, and EndMA− and all other cells in the dataset (c) at the indicated time points in endothelial cells (d). Data is presented in row-wise z-score.