Fig. 4: Fusarium-derived peptides are induced MIK2-dependent responses.
From: Perception of a divergent family of phytocytokines by the Arabidopsis receptor kinase MIK2

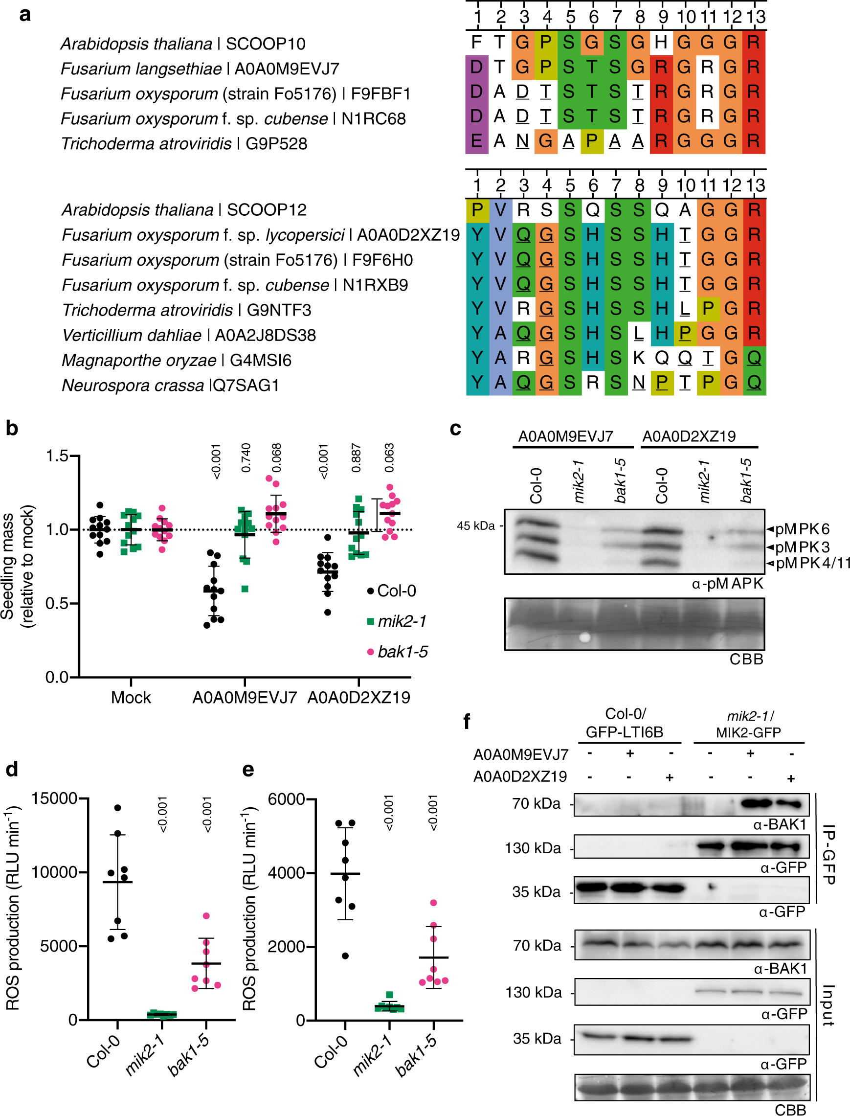
a Alignments of the SCOOP-like motifs from A0A0M9EVJ7 and A0A0D2XZ191 in closely related fungal species with the most closely related Arabidopsis SCOOP based on amino acid identity. Residues that are not found in any Arabidopsis SCOOP are underlined b Relative fresh weight of 14-day-old seedlings grown in the presence of 1 μM A0A0M9EVJ7 or A0A0D2XZ19 for 10 days relative to mock (n = 12 seedlings). A line represents mean; error bars represent S.D. P-values are derived from a Dunnett’s multiple comparison test comparing the treatment to mock for each genotype following a two-way ANOVA. c Western blot using α-p42/p44-ERK recognizing phosphorylated MPK6, MPK3, and MPK4/11 in seedlings treated with 1 μM A0A0M9EVJ7, A0A0D2XZ19 or mock for 15 min. Membranes were stained with CBB, as a loading control. d, e Integrated ROS production in leaf disks collected from 4-week-old A. thaliana plants induced by d 1 μM A0A0M9EVJ7 or e 1 μM A0A0D2XZ19 application over 40 min (n = 8 leaf disks). Line represents mean; error bars represent S.D. P-values are derived from a Dunnett’s multiple comparison test comparing the treatment to mock for each genotype following a one-way ANOVA. f Co-immunoprecipitation of BAK1 with MIK2–GFP from mik2-1/MIK2-GFP and GFP-LTI6B from Col-0/GFP-LTI6B seedlings treated with 1 μM A0A0M9EVJ7, 1 μM A0A0D2XZ19, or water for 10 min. Western blots were probed with antibodies α-GFP and α-BAK1. All experiments were performed and analyzed three times with similar results. CBB Coomassie brilliant blue, ROS reactive oxygen species.