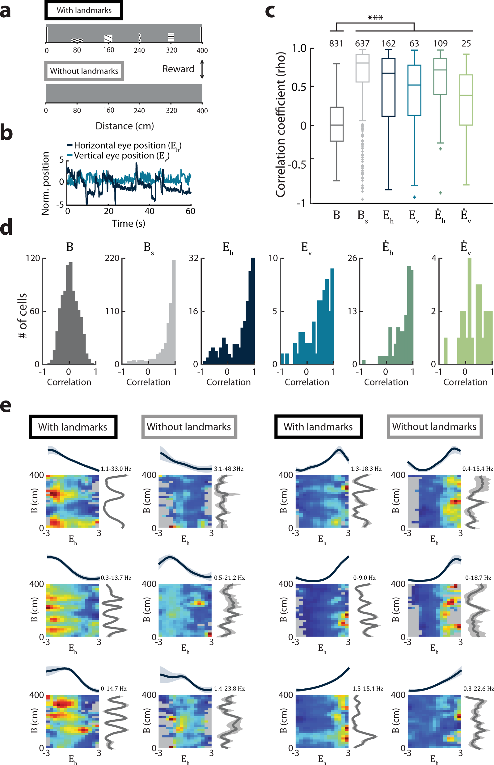
Fig. 8: Tuning to eye position and velocity does not depend on visual information.
From: Mouse entorhinal cortex encodes a diverse repertoire of self-motion signals

a On interleaved blocks of trials, mice (n = 6) ran either on a track with five distinct visual landmarks (“With landmarks”), or a track of the same length but devoid of visual landmarks (“Without landmarks”). In both tracks, the floor was checkerboard-patterned. b Example traces of Eh and Ev position as an animal traversed the track without visual landmarks. c Boxplots showing the correlation coefficients between cells’ tuning curves in both tracks. Box, interquartile range; solid line, median; whiskers, range; outliers plotted separately. Correlations were computed for cells significantly encoding each variable on the landmark track (n for each variable is shown at top of plots). Position tuning curves were nearly uncorrelated between the tracks (median [1st–3rd quartile], B = 0.02 [−0.19–0.25], whereas the tuning curves for cells encoding all eye movement-related variables and body speed were preserved to a significantly greater extent (median [1st–3rd quartile], Bs = 0.82 [0.58–0.93], Eh = 0.69 [0.13–0.88], Ev = 0.54 [0.14–0.79], \(\dot E_h\) = 0.73 [0.41–0.88], \(\dot E_v\) = 0.40 [0.02–0.67]; Χ2 = 748.27, P = 1.8e-159, df = 5, B versus each other variable, all P < 0.00024, Kruskal–Wallis test followed by post hoc two-sided Wilcoxon rank-sum comparisons with α = 0.0033 after Bonferroni correction for multiple comparisons. ***P < 0.00024. d Histograms indicating the correlation coefficient between tuning curves in both tracks (same data as in (c)). e Examples of joint tuning curves for cells significantly encoding both horizonal eye position (Eh) and body position (B) in the landmark condition. The model-derived tuning curves (mean ± sem from 10 model folds) for horizontal eye position and body position are shown at top and right. The minimum and maximum firing rates are shown at top. Unvisited bins are shown in gray. B, body position; Bs, body speed; Eh, horizontal eye position; Ev, vertical eye position; \(\dot E_h\), horizontal eye velocity; \(\dot E_v\), vertical eye velocity.