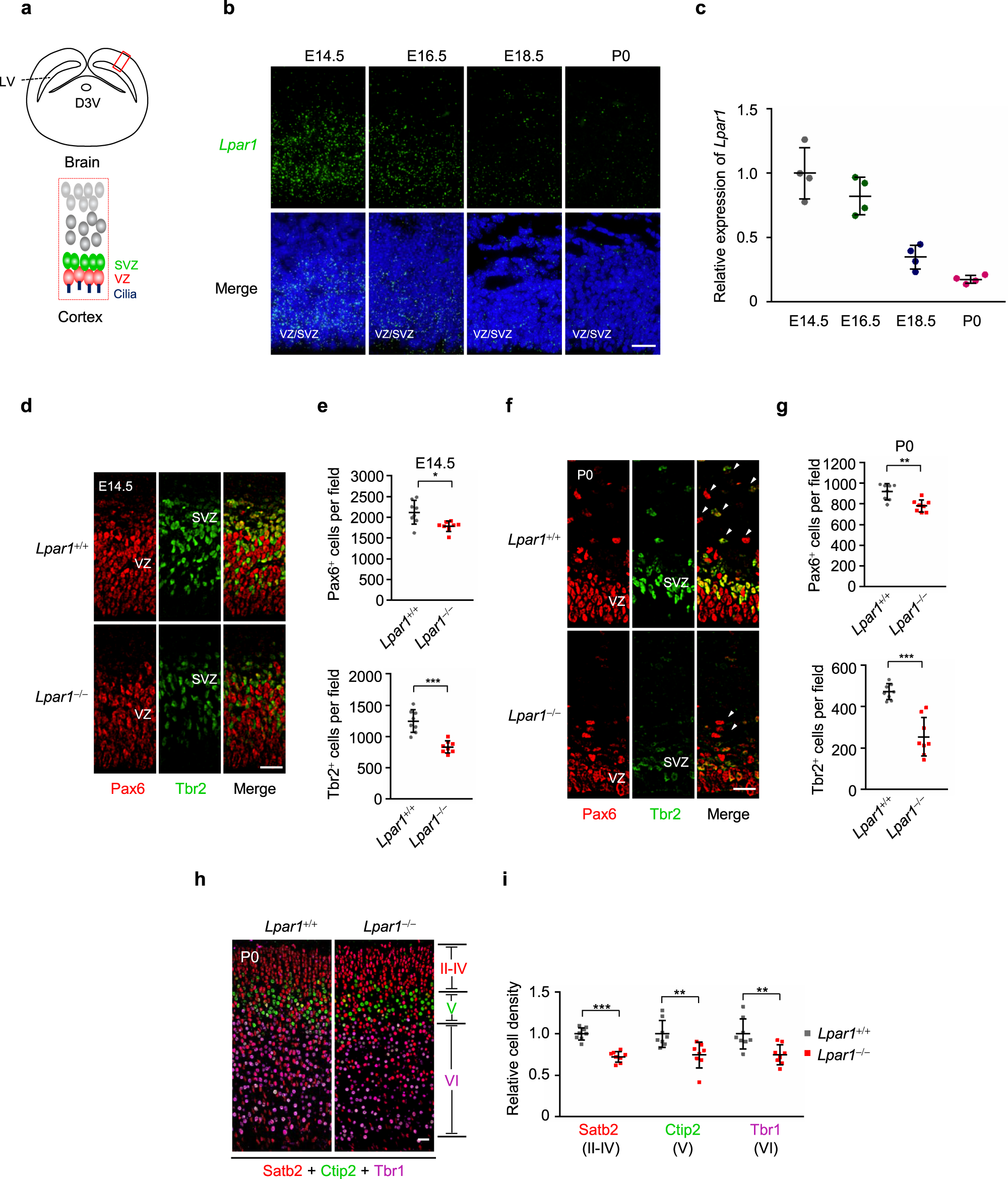
Fig. 5: Lpar1 is required for proper neurogenesis during cortical development.

a Schematic diagram of the VZ and SVZ in cerebral cortical. LV, lateral ventricles; D3V, dorsal 3rd ventricle; VZ, ventricular zone; SVZ, subventricular zone. b Expression of Lpar1 in mouse cortex. RNAscope fluorescent in situ hybridization of Lpar1 in cortex with wide-type mice at E14.5, E16.5, E18.5 and P0, Lpar1 mRNA puncta (green), DNA (blue). Scale bar, 20 μm. c Quantification of Lpar1 hybridization signals in b, n = 4 mice. d–g At E14.5 and P0, the total numbers of both Pax6+ and Tbr2+ cells are reduced in the Lpar1−/− than in Lpar1+/+ mice cortex. d, f Representative images of Lpar1+/+ and Lpar1−/− mice cortices at E14.5 (d) and P0 (f), which were stained with antibodies against Pax6 (red, radial glia cells marker) and Tbr2 (green, intermediate progenitor cells marker). White arrows indicate the neural progenitor cells (NPCs) expanded to the upper layers of cortex (f). Scale bar, 20 μm. e, g Quantification of Pax6+ cells and Tbr2+ cells at E14.5 (e) and P0 (g) cortices respectively, n = 8 sections from four mice. h Lpar1−/− mice exhibited a reduction of cortical neuron density at P0. Lpar1+/+ and Lpar1−/− cortices in mice were stained with layer II-IV marker (Satb2, red), layer V marker (Ctip2, green) and layer VI marker (Tbr1, purple). Scale bar, 20 μm. i Quantification of the relative cell density in h, n = 8 sections from four mice. Source data are provided as a Source Data file. Four experiments were repeated independently with similar results in b, d, f and h. Data are presented as mean ± S.D. in c, e, g, and i. *P < 0.05, **P < 0.01, ***P < 0.001. Two-tailed Student’s t-test.