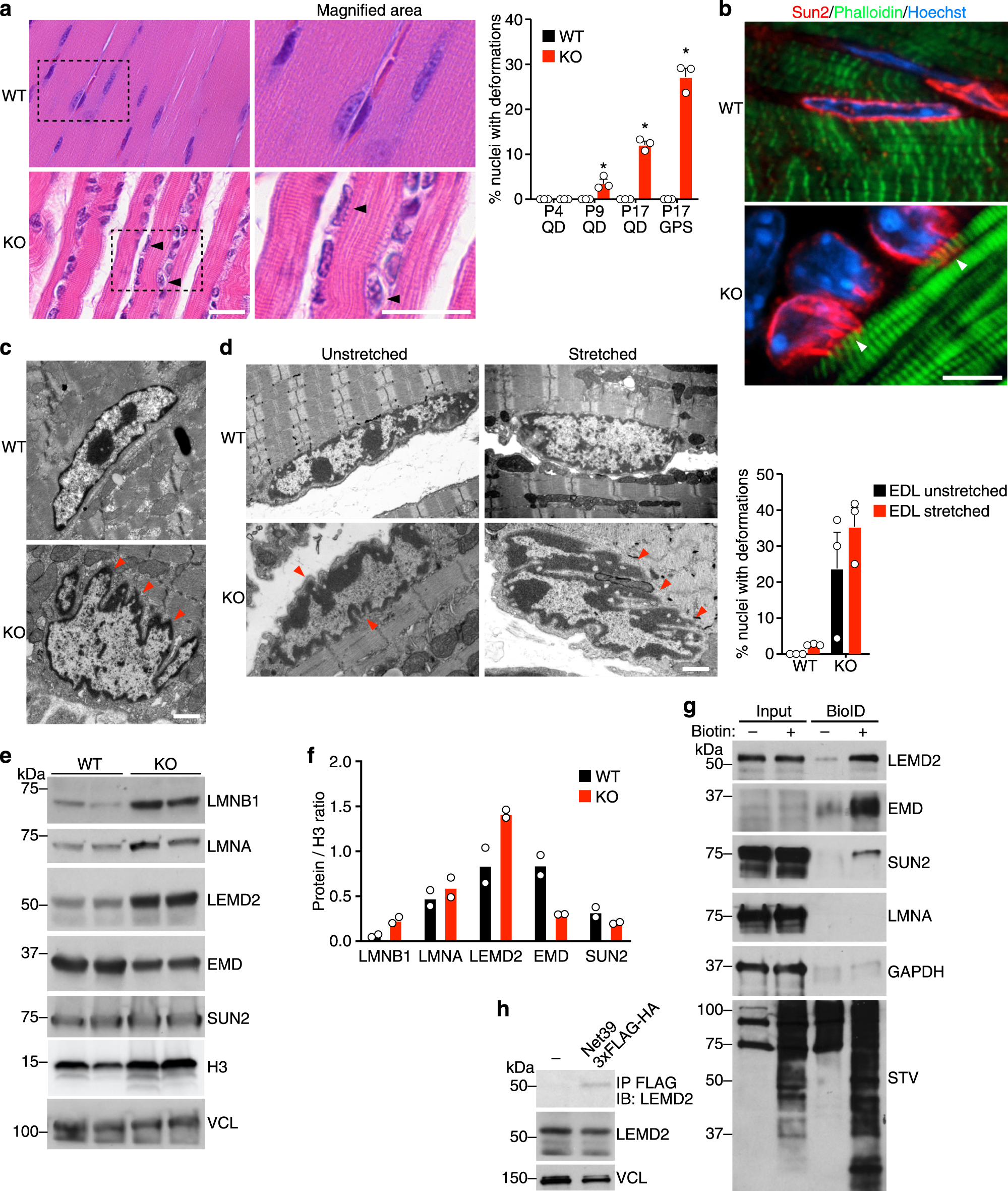
Fig. 2: Net39 maintains integrity of the nuclear envelope.

a H&E staining of longitudinal quadriceps sections at P17 (left). Magnified images display the jagged outlines of the indicated nuclei. Arrowheads indicate nuclear envelope protrusions. Scale bars: 20 μm. Quantification of the percentage of nuclei with nuclear envelope deformations in the indicated muscles and time points (right). n = 3 WT and KO mice. For each analysis, P9 QD * indicates p = 0.0449, P17 QD p = 0.0037 P17 GPS p = 0.0043. QD quadriceps, GPS gastrocnemius plantaris soleus. b Immunofluorescence of the nuclear envelope in longitudinal quadriceps sections at P17 reveals nuclear envelope deformations. Sections were stained for the inner nuclear membrane protein Sun2 (red), phalloidin for F-actin (green), and Hoechst for DNA (blue). Arrowheads indicate nuclear envelope protrusions. Scale bar: 5 μm. Experiment was performed with two animals per genotype. c Electron micrographs of P17 quadriceps nuclei showing nuclear envelope defects in Net39 KO muscle. Arrowheads indicate nuclear envelope protrusions. Scale bar: 1 μm. Experiment was performed with three animals per genotype. d Electron micrographs of P17 extensor digitorum longus (EDL) nuclei before and after ex vivo stretching (left) and quantification of the percentage of nuclei with nuclear envelope deformations (right). Arrowheads indicate nuclear envelope protrusions. Scale bar: 1 μm. p = 0.3. n = 3 WT and KO mice. Data are presented as mean ± SEM values. e Western blot analysis showing protein levels of LMNB1, LMNA, LEMD2, EMD, and SUN2 in P17 quadriceps muscle lysates from WT and Net39 KO mice. Vinculin (VCL) and Histone H3 are loading controls for total protein and nuclear protein, respectively. f Densitometry quantification of western blot from Fig. 2e. The intensity of each nuclear envelope protein was normalized to Histone H3 intensity. n = 2 biological replicates. g Net39 BioID in C2C12 myotubes detects enrichment of biotinylated LEMD2, SUN2, and EMD but not Lamin A in C2C12 myotubes. GAPDH is a loading control. Total biotinylated proteins were detected using streptavidin-HRP (STV). Two independent experiments were performed. h Validation of Net39 interaction with Lemd2 by co-immunoprecipitation in C2C12 myotubes. VCL is a loading control. Two independent experiments were performed. All statistical comparisons between groups were evaluated by unpaired and two-sided Student’s t test. Source data are provided as a Source data file.