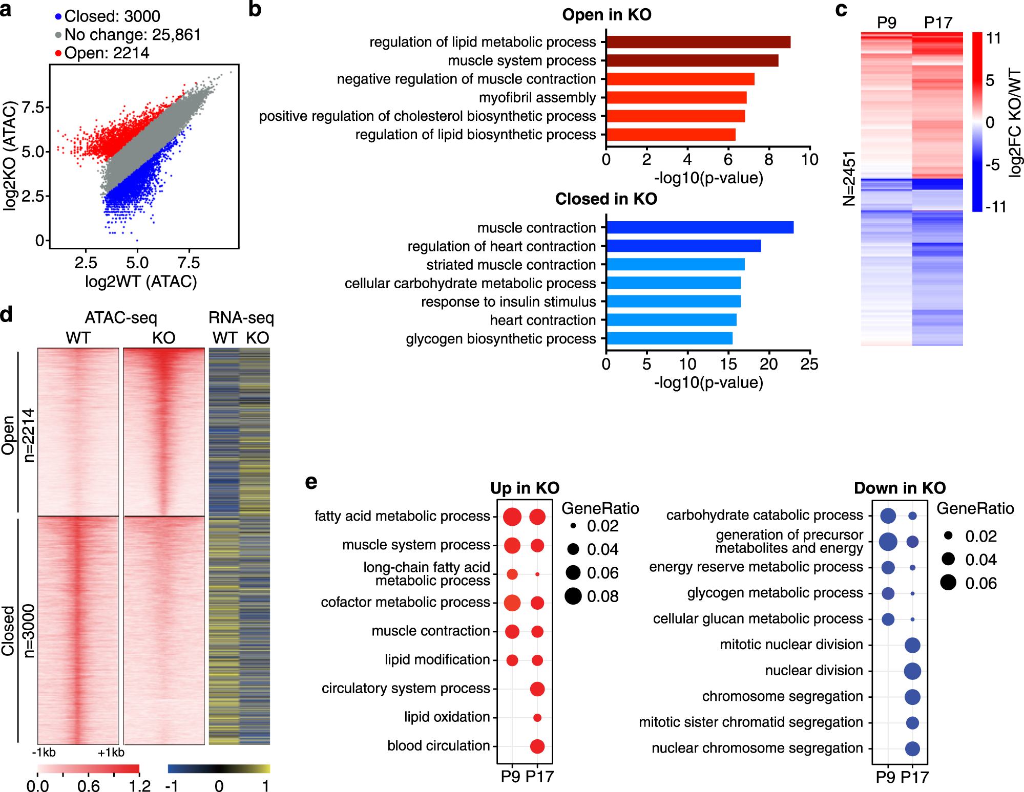
Fig. 3: Loss of Net39 causes changes in chromatin accessibility and gene expression.

a Scatter plot with all detected peaks in P17 quadriceps ATAC-seq (n = 3). A cutoff of fold change >2 and an adjusted p value <0.05 by Benjamini and Hochberg procedure for multiple comparisons was set for the identification of differentially open and closed peaks in Net39 KO samples. b Pathways enriched by GREAT analysis of open or closed chromatin peaks in Net39 KO samples compared to WT. c Heatmap showing fold change of upregulated and downregulated genes in KO muscle at P9 (n = 3) and P17 (n = 3) as determined by RNA-seq. A cutoff of fold change >2 and an adjusted p value <0.05 by Benjamini and Hochberg procedure for multiple comparisons was set for the identification of differentially expressed genes. Color scale represents Z-score. d Heatmap of open- and closed-regulated ATAC-seq peaks (left panels) and the expression level of associated genes as determined by RNA-seq (right panel). Color scale represents Z-score. e GO terms enriched among upregulated (left) and downregulated (right) genes by RNA-seq. Circle sizes indicate the ratio of genes included in the pathway.