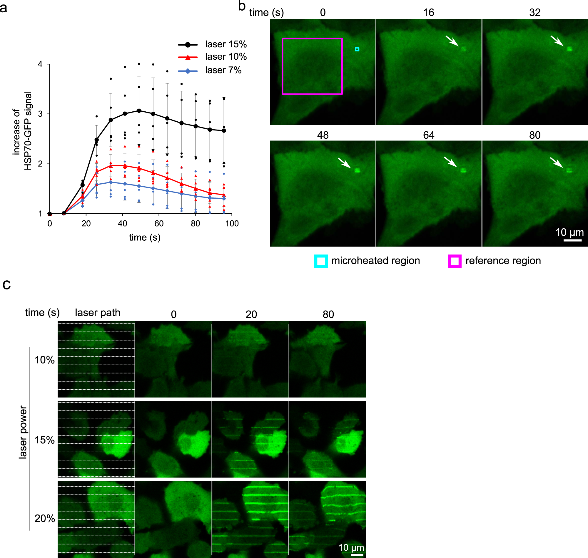
Fig. 2: Demonstration of dose-response dependence and quantification of the cellular response.

a ROI-based quantitative analysis of the kinetics of HSP70-GFP recruitment to micro-heated proteins and the dependence of the process on the laser power used for plasmon layer activation (mean, SD, n = 5 cells). b Representative images depicting the evolution of the HSP70-GFP signal in the micro-heated ROI (white arrow, n = 5 cells). c H1299 cells grown on a plasmon-modified Ibidi plate expressing HSP70-GFP were exposed to collinear laser stripes of different laser power. The laser dose-response correlates with stronger and longer-persisting HSP70-GFP signals. Representative results from two experiments. Scale bars = 10 µm. Source data are provided as a Source Data file for Fig. 2a.