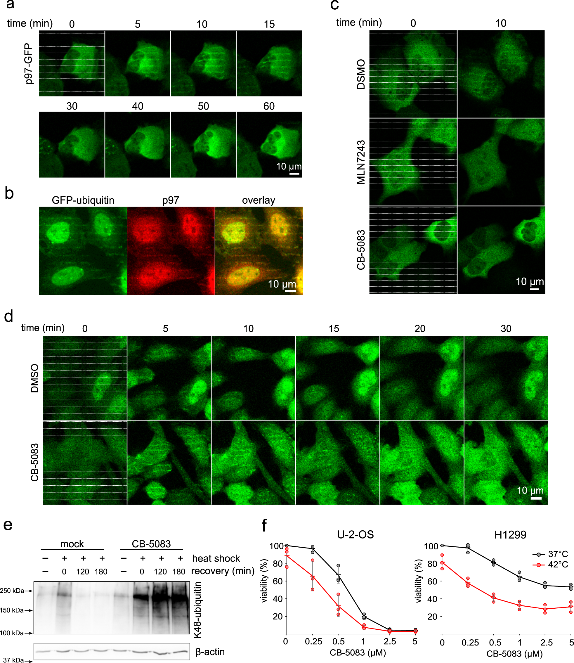
Fig. 4: p97 is recruited to thermally damaged proteins.

a U-2-OS cells expressing p97-GFP grown on a plasmon-modified TPP plate were micro-heated by laser stripes and followed in time, revealing the kinetics of accumulation of p97-GFP in micro-heated regions. Representative results from three experiments. b U-2-OS cells expressing GFP-ubiquitin were micro-heated in the form of colinear stripes, fixed and processed for immunofluorescence analysis of the accumulation of endogenous p97 protein. Representative results from three experiments. c Pretreatment by UAE1 inhibitor MLN7243 (5 µM for 30 min) or p97 inhibitor CB-5083 (5 µM for 30 min) suppress recruitment of p97-GFP to micro-heated regions in the form of collinear stripes, which are visible only in mock-treated cells. Representative results from three experiments. d Inhibition of p97 by CB-5083 (5 µM for 30 min) increased the accumulation and persistence of GFP-ubiquitin in micro-heated regions in the form of collinear stripes compared to the mock-treated control in U-2-OS cells stably expressing GFP-ubiquitin. Representative results from three experiments. e p97 inhibitor CB-5083 (5 µM) increased the accumulation and persistence of K48-ubiquitinated proteins in insoluble cell fraction after heat shock (30 min at 43 °C). Cells were recovered at 37 °C for indicated times and cell pellets were analysed by WB. Representative results from two experiments. f Cell viability analysis after heat shock pulse (4 h at 42 °C) and recovery at 37 °C for 24 h (mean, SD from three independent experiments). Scale bars = 10 µm. Source data are provided as a Source Data file for Fig. 4e, f.