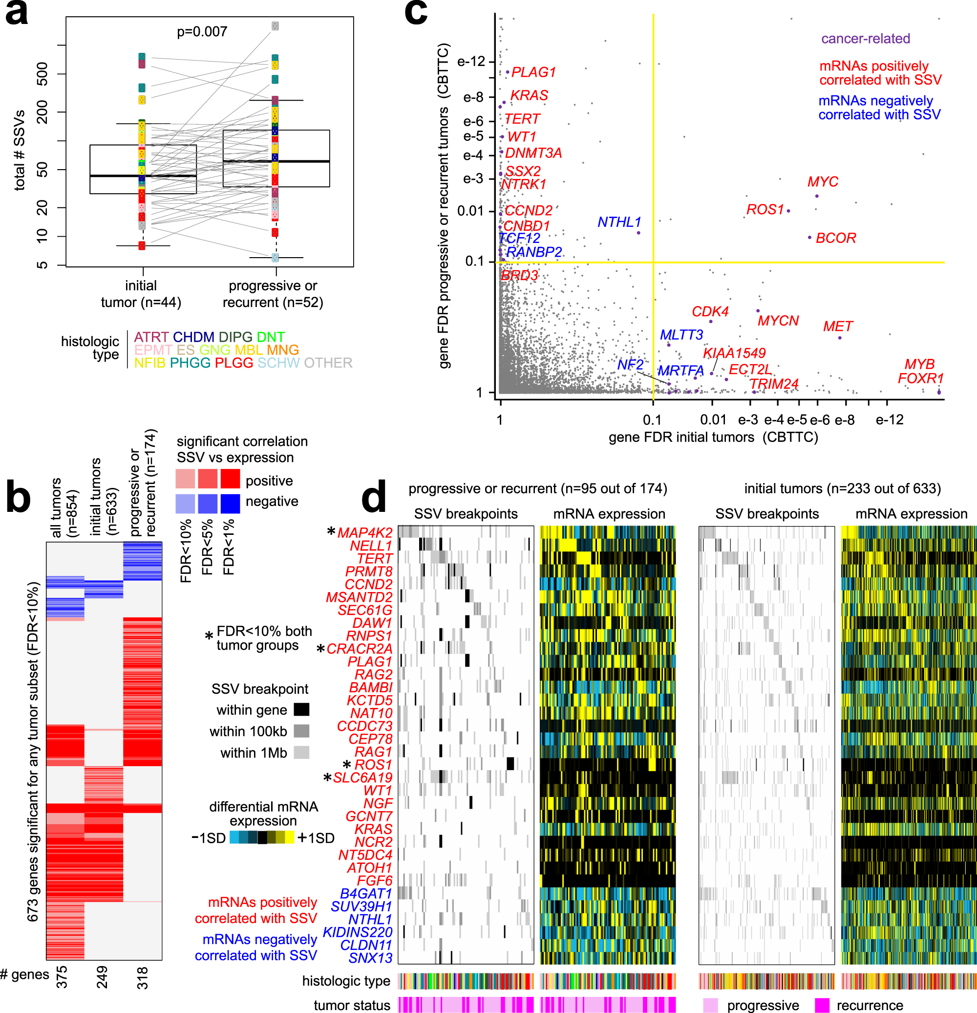
Fig. 6: SSV-impacted genes associated with progressive or recurrent disease.
From: A pediatric brain tumor atlas of genes deregulated by somatic genomic rearrangement

a Significant differences between initial tumor and recurrent or progressive tumors for total number of SSVs detected, based on a paired analysis involving 44 patients for which both an initial tumor and a recurrent or progressive tumor were profiled by WGS. P values by paired t-test on log-transformed data. Box plot represents 5% (lower whisker), 25% (lower box), 50% (median), 75% (upper box), and 95% (upper whisker). b Heat map of significance patterns for 673 genes significantly associated with nearby SSV breakpoints (FDR < 10%) for any one of three groups of tumors from CBTTC cohort: (1) all tumors (n = 854), (2) initial tumors (n = 633), and (3) recurrent or progressive tumors (n = 174). Significance by 1 Mb region window and distance metric method4 (correcting for both tumor type and CNA). Red denotes significant positive correlation; blue, significant negative correlation. c Significance of genes in the subset of initial tumors (n = 633 tumors, x-axis), as compared to their significance in the subset of progressive or recurrent tumors (174 tumors, y-axis). Genes in the upper left quadrant reached significance only within the progressive or recurrent tumors. d SSV breakpoint and mRNA expression patterns for a set of 34 genes with both a significant SSV-expression association in the subset of progressive or recurrent tumors (b) and with significant enrichment within progressive or recurrent tumors (p < 0.05, one-sided Fisher’s exact test), as compared to the initial tumors, of SSV breakpoints within 100 kb of the gene. For each of the two tumor subsets represented, the ordering of tumors is the same between the SSV breakpoint and expression matrices. Genes with significant SSV-gene association for both progressive/recurrent and initial tumor groups are indicated with an asterisk. See (a) for tumor type coloring scheme.