Fig. 5: Quantitative analyses of AMPAR trafficking in neurons using the two-step labeling under the physiological cell culture condition.
From: Ligand-directed two-step labeling to quantify neuronal glutamate receptor trafficking

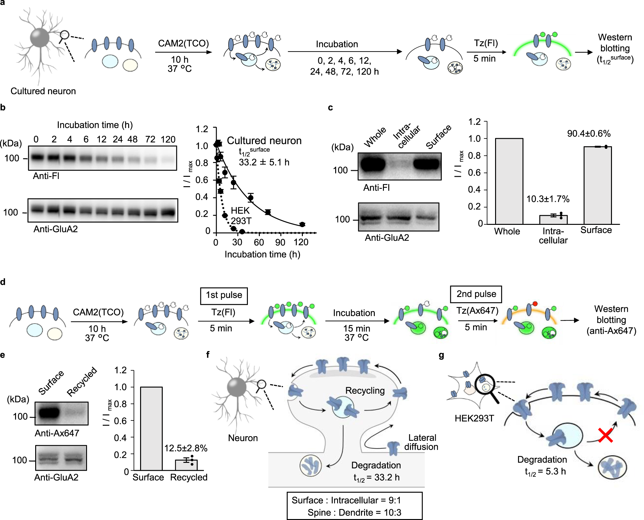
a Schematic illustration of the procedure for determining t1/2surface for AMPARs. b Determination of t1/2surface by western blotting. In left, representative results of western blotting are shown. In right, time-course of the labeled band is shown (n = 3 biological replicates). [CAM2(TCO)] = 2 μM, [Tz(Fl)] = 1 μM. c Determination of intracellular and surface ratio after CAM2(TCO) labeling for 10 h. In left, representative results of western blotting are shown. In right, band intensities for cell-surface and intracellular labeling were analyzed, both of which were normalized by that for whole-cell labeling (n = 3 biological replicates). See also Supplementary Fig. 19 for tetrazine ligation in serum containing medium or in cell lysate. [CAM2(TCO)] = 2 μM, [Tz(Fl)] = 1 μM. d, e Analyses of recycled AMPARs by pulse-chase-type analyses using the two-step labeling in neurons. In d, schematic illustration of the procedure is shown. In e, recycled AMPARs were analyzed by western blotting. In left, representative results of western blotting are shown. In right, exocytose AMPARs were quantified, which were normalized by that for surface labeling (n = 3 biological replicates). [CAM2(TCO)] = 2 μM, [Tz(Fl) or Tz(Ax647)] = 1 μM. Data are represented as mean ± s.e.m. f, g Trafficking and distribution of cell-surface AMPARs quantified by the two-step labeling in neuron (in f) and HEK293T cells (in g). Data are represented as mean ± s.e.m.