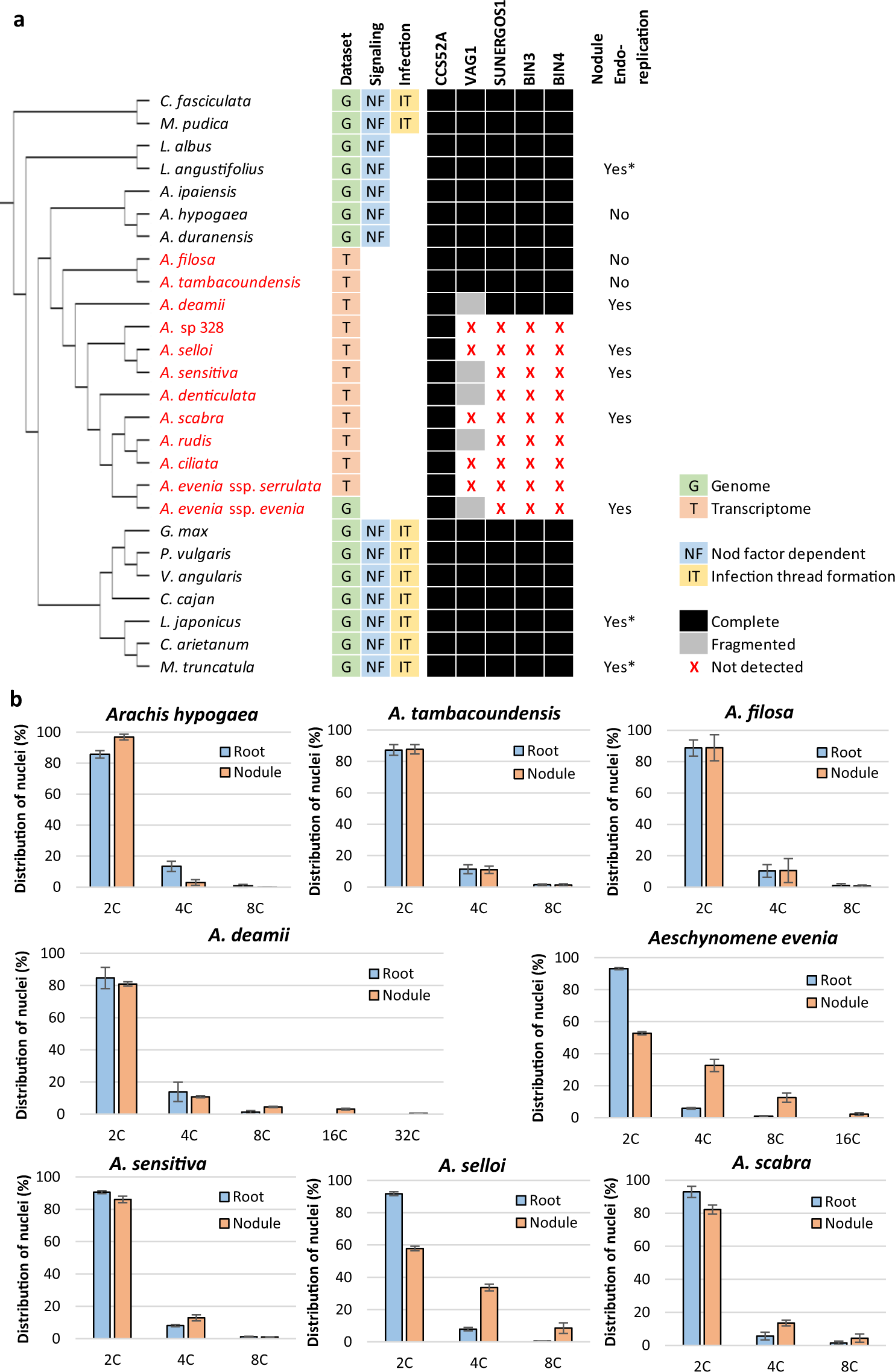
Fig. 3: Comparative analysis of endoreplication-mediated nodule differentiation.
From: Genetics of nodulation in Aeschynomene evenia uncovers mechanisms of the rhizobium–legume symbiosis

a Absence and presence of 5 genes involved in cell endoreplication during nodule differentiation, including the mitotic inhibitor CCS52A and components of the Topoisomerase VI complex, VAG1, SUNERGOS1, BIN3, and BIN4 in legume species. The maximum-likelihood tree containing Aeschynomene species (in red), members of the main Papilionoid clades, and two non-Papilionoid legume species was obtained by global orthogroup analysis. All bootstrap values (×1000) were comprised between 92% and 100% and so are not indicated for figure clarity. For the observed occurrence of nodule cell endoreplication, asterisks indicate data from the literature, others are from the present study. b Flow cytometric histograms of Arachis hypogaea and of several Aeschynomene species obtained by measurement of nuclear DNA content in root and nodule cells. Endopolyploidy was determined for at least 10,000 stained isolated nuclei per sample. Data are presented as mean values of three samples ± SD.