Fig. 5: Generation and characteristics of miR-33f/f DBH-Cre mice.
From: microRNA-33 maintains adaptive thermogenesis via enhanced sympathetic nerve activity

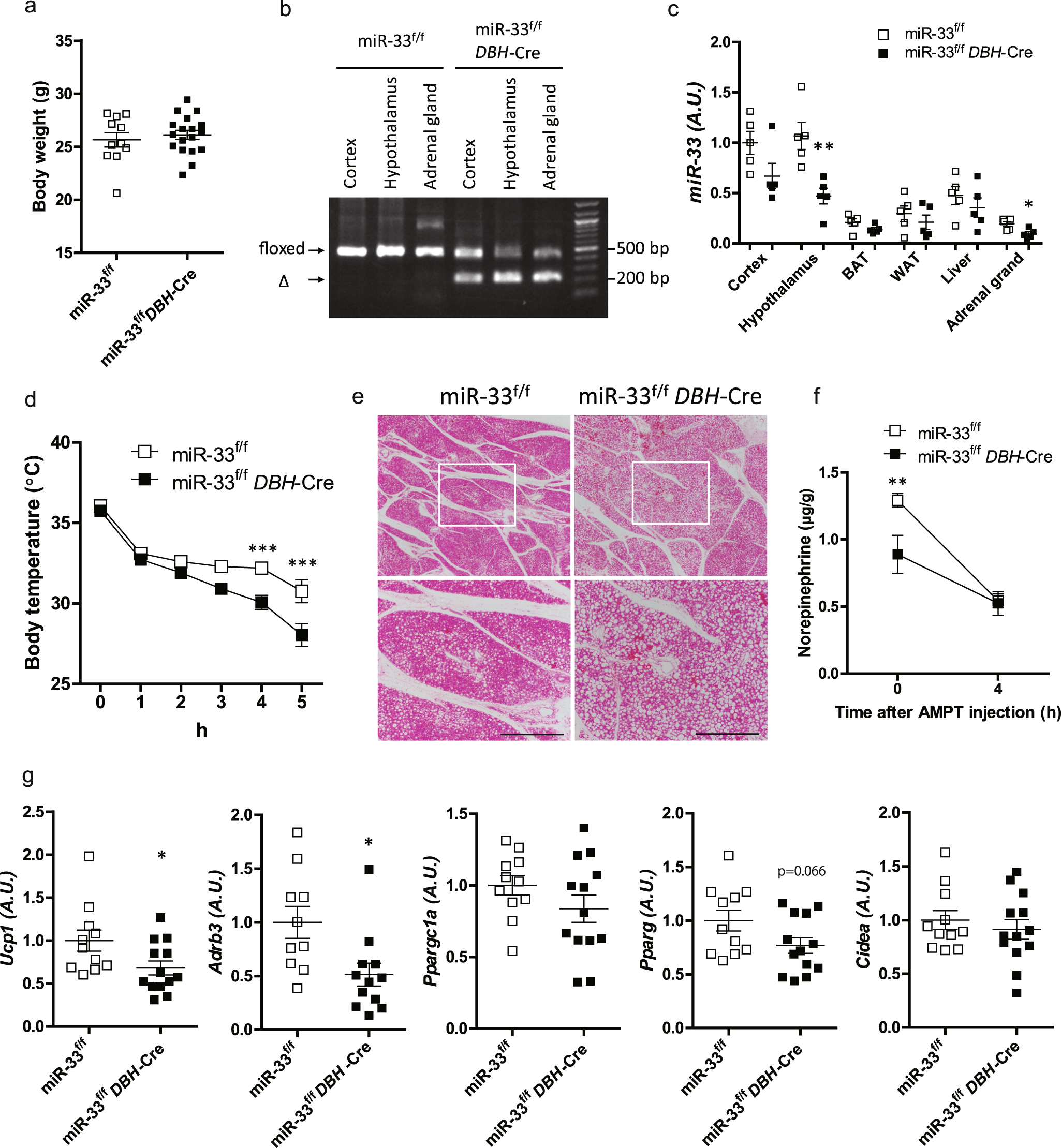
a Body weight of miR-33f/f and miR-33f/f DBH-Cre mice at 8 weeks old. n = 11 or 18 mice per group. b PCR analysis of genome DNA from the brain and the adrenal gland of miR-33f/f and miR-33f/f DBH-Cre mice. A representative image from two independent experiments. c Quantitative real-time PCR analysis of miR-33 in organs of miR-33f/f and miR-33f/f DBH-Cre mice. n = 5 mice per group, **p < 0.01, *p < 0.05, two-sided Mann–Whitney test. The expression of miR-33f/f cortex is set to 1. d Serial core body temperature change of miR-33f/f and miR-33f/f DBH-Cre mice kept at 4 °C. n = 11–13 mice per group, ***p < 0.001, two-way repeated-measures ANOVA with Bonferroni’s post hoc test. e Representative images of HE staining for the BAT of miR-33f/f and miR-33f/f DBH-Cre mice kept at 4 °C for 5 h. n = 4 mice per group. Scale bar, 200 μm (lower). f Norepinephrine contents in BAT before and after AMPT injection. n = 5–7 mice per group, **p < 0.01, two-way ANOVA with Bonferroni’s post hoc test. g Quantitative real-time PCR analysis of thermogenic genes in the BAT of miR-33f/f and miR-33f/f DBH-Cre mice kept at 4 °C for 5 h. n = 10–13 mice per group, **p < 0.01, *p < 0.05, two-sided unpaired t test. All data are presented as mean ± SEM.