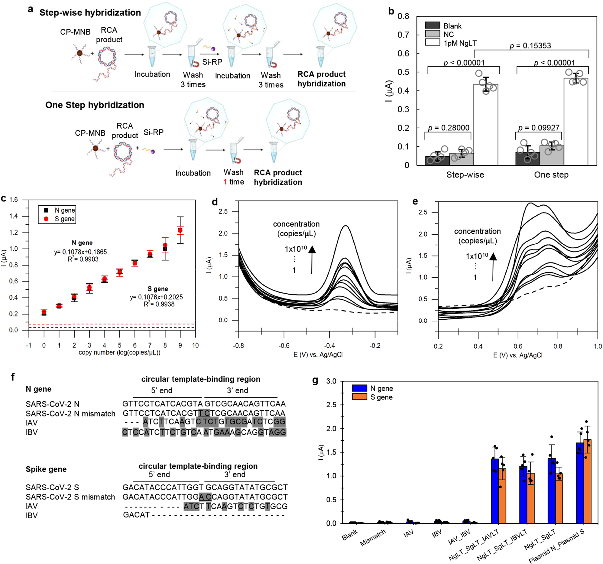
Fig. 3: Assay performance.
From: Rapid electrochemical detection of coronavirus SARS-CoV-2

a Comparison of the step-wise (step-by-step) and one-step sandwich hybridization procedures using the N gene as the target. b Step-wise and one-step hybridization strategies produce current signals that are not significantly different (p > 0.05). The two-tailed Student’s t test was used to compare differences between two groups. All current responses are presented as mean values±standard deviation (SD), n = 5. The corresponding data points (as dot plots) are overlaid. c Sensitivity assay for N and S genes shows a positive correlation in current response to the copy number for both genes. All current responses are presented as mean values ±SD, n = 5. d Differential pulse voltammograms showing the increase in the current signal as the concentrations of the N gene increased. Dashed lines show the blank signal. e Differential pulse voltammograms of the S gene showing the increase in the current signal as the concentrations of the S gene increased. Dashed line shows the blank signal. f Multiple sequence alignment of the N and S genes target sequences with mismatch and non-complementary target sequences. Dark shaded areas are the non-complementary sequences to target gene, while the underlined bases are the mismatch bases. g The specificity of the assay with N (blue bar) and S (orange bar) genes, tested with perfect complementary targets (Ng, Sg, Plasmid N, Plasmid S), mismatch DNA target (Mismatch), and non-complementary targets (IAV, IBV) and the corresponding data points (as dot plots) are overlaid. Source data are provided as a Source Data file.