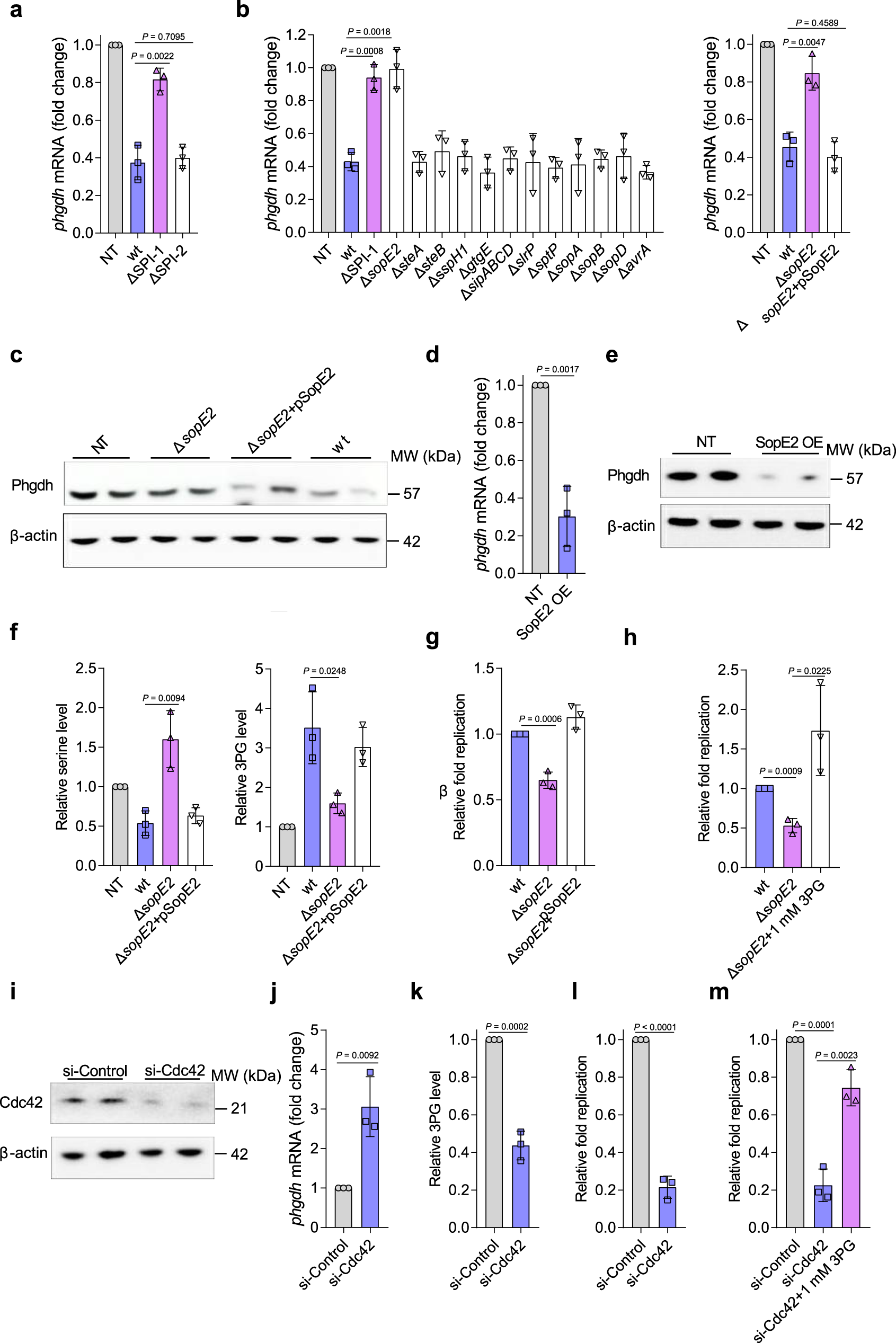
Fig. 4: STM uses the Salmonella pathogenicity island (SPI)-1 effector SopE2 to repress macrophage serine synthesis.

a Quantitative PCR (RT-qPCR) analysis of phgdh mRNA levels in untreated (NT) PMs or PMs infected with wt STM, SPI-1 mutant, or SPI-2 mutant for 8 h. b RT-qPCR analysis of phgdh mRNA levels in untreated PMs or those infected with wt STM, the indicated mutant or complemented strain for 8 h. c Immunoblot analysis of Phgdh protein levels in untreated PMs or those infected with the wt, sopE2 mutant, or sopE2-complemented strain for 8 h. d RT-qPCR analysis of phgdh mRNA levels in sopE2-overexpressing (SopE2 OE) or control RAW264.7 cells. e Immunoblot analysis of Phgdh protein levels in sopE2-overexpressing or control RAW264.7 cells. f Serine and 3PG levels in PMs infected with wt STM or sopE2 mutant for 8 h. g Replication assays of the wt, sopE2 mutant, or sopE2-complemented strains in PMs in the presence or absence of 1 mM 3PG. h Replication assays of the wt or sopE2 mutant in PMs in the presence or absence of 1 mM 3PG. i Immunoblot analysis of Cdc42 protein levels, j RT-qPCR analysis of phgdh mRNA levels, k 3PG levels, l replication of wt STM, and m replication of wt STM in the presence or absence of 1 mM 3PG, in Cdc42 siRNA-treated or control siRNA-treated HeLa cells. Data are presented as mean ± SD, n = 3 independent experiments; P values were determined using two-tailed unpaired Student’s t test (a, b, d, f–h, j–m). Immunoblots are representative of three independent experiments (c, e, i). Source data are included in Source Data file.